Блок питания 13.8В, 20-25А

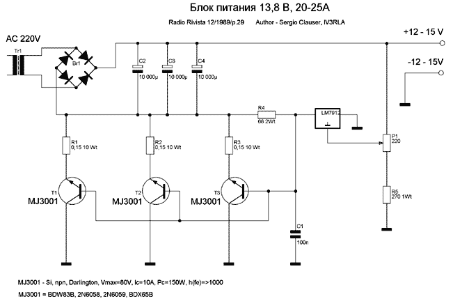
Блок питания рассчитан на выходное напряжение 12-15 вольт при токе нагрузки 20-25А и более, зависит от трансформатора, конденсаторов фильтра, выпрямительных диодов, количества и параметров силовых транзисторов

 

 

Возможна замена на транзисторы pnp, при этом тип микросхемы - LM7812, у конденсаторов и диодного моста полярность должна быть обратная.

Обсудить эту статью на форуме (0 ответов).
Вся информация, предоставленная на данном ресурсе разрешена к ознакомлению детям школьного возраста. Все практическое использование может быть связана с повышенной электрической опасностью и разрешено детям только под присмотром взрослых.