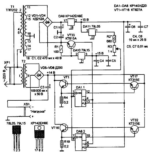
![]() В литературе не часто можно встретить описания стабилизаторов тока на 100...200А, однако в некоторых процессах (гальваника, сварка и др.) они необходимы. На первый взгляд, для стабилизации таких токов необходимы и соответствующие мощные транзисторы. В этой статье описывается стабилизатор тока на 150А с плавной регулировкой от нуля до максимума, но выполненный на обычных, широко распространенных транзисторах серии КТ827. Примененное схемотехническое решение позволяет легко увеличить или уменьшить максимальный стабилизируемый ток. Рис.1. Принципиальная схема предлагаемого стабилизатора тока изображена на рис. 1. Как видно, нагрузка включена несколько необычно - в разрыв провода, соединяющего отрицательный вывод диодного моста VD5-VD8 с общим проводом устройства. Все мощные транзисторы VT1 -VT16 включены по схеме с общим коллектором, но каждый из них нагружен на свой уравнивающий резистор (R4-R19), также соединенный с общим проводом. Таким образом, через подключенную к розетке XS1 нагрузку стабилизатора протекает суммарный ток всех 16 транзисторов. Ток через каждый из транзисторов VT1-VT16 выбран около 9,4А, что значительно меньше предельно допустимого значения для КТ827А-КТ827В.
| |
![]() | |
![]() | |
![]() Конденсатор СЗ набран из десяти конденсаторов К50-32А, С4, С6 - К50-35, остальные - любого типа. Использовать в качестве СЗ один конденсатор большой емкости нельзя, так как он будет сильно перегреваться из-за того, что его выводы не рассчитаны на такие большие токи (недостаточно сечение).Сдвоенные ОУ DA1-DA8, транзисторы VT17-VT32, интегральный стабилизатор напряжения DA11, резисторы R2, R3 и конденсаторы С4-С7 монтируют на печатной плате, изготовленной по чертежу, показанному на рис.2а и рис.2б.
| |
Транзисторы VT1-VT16 закрепляют на теплоотводах, способных рассеять не менее 100 Вт каждый. Автор использовал ребристые теплоотводы размерами 200x100x26 мм - рис. 3. Все 16 теплоотводов собраны в батарею, для их охлаждения применены четыре вентилятора ВВФ-112М. Это позволило включать стабилизатор тока на долговременную постоянную нагрузку. Если нагрузка будет кратковременной или импульсной, можно обойтись и теплоотводами меньших размеров.Рис.3. Резисторы R4-R19 изготавливают из высокоомного (манганинового или константанового) провода диаметром 1 ...2 мм и закрепляют на теплоотводах соответствующих им транзисторов. Для охлаждения диодов VD5-VD8 используют стандартные теплоотводы, рассчитанные на установку диодов Д200 (обдув их вентилятором не требуется. Микросхему DA9 и транзистор VT33 размещают на небольших пластинчатых теплоотводах. При монтаже стабилизатора тока нужно учитывать что через некоторые цепи будет течь ток 150А, поэтому их необходимо выполнить проводом соответствующего сечения Вторичная обмотка трансформатора Т2 должна обеспечивать напряжение около 14В при токе нагрузки 150 А (хорошо подходит сварочный трансформатор). Падение напряжения на сопротивлении нагрузки стабилизатора должно быть не более 10В (остальное напряжение падает на транзисторах VT1-VT16 и резисторах R4-R19). При большем падении напряжения на нагрузке придется повысить напряжение вторичной обмотки трансформатора Т2 однако в этом случае необходимо проследить, чтобы мощность рассеяния каждого из транзисторов не превысила максимально допустимую
| |
Стабилизатор тока до 150 А
Doc
Просмотров: 8777



