Схема кабеля для подключения мобильных телефонов Siemens к компьютеру

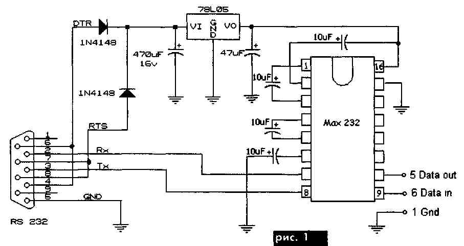
Возьмите телефон аккумулятором к себе и снимите заднюю крышку. Правее батарей Вы увидите ряд круглых контактов. Это и есть сервисный внешний разъем. Третий сверху контакт - "Земля", а четвертый - M-bus. В этом номере предлагаем схему кабеля для соединения с компьютером телефонов Siemens C25, 525.
Схема, показанная на рис.1, предназначена для согласования входных/выходных напряжений СОМ порта с интерфейсом мобильного телефона и применяется при передаче данных, раскодировке, сервисном обслуживании телефонов. В приведенной схеме используется питание от СОМ порта компьютера. При необходимости можно использовать внешний источник питания. Желающие могут собрать схему и на отечественной элементной базе, заменив микросхему МАХ232 инверторами микросхемы К561ЛН2 или двумя транзисторами. Также можно установить стабилизатор напряжения КРЕН5А, но следует помнить, что в этом случае схема может не работать от СОМ порта в связи с большим потреблением тока самим стабилизатором

 

Обсудить эту статью на форуме (0 ответов).
Вся информация, предоставленная на данном ресурсе разрешена к ознакомлению детям школьного возраста. Все практическое использование может быть связана с повышенной электрической опасностью и разрешено детям только под присмотром взрослых.