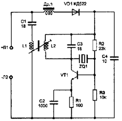
Устройство, схема которого приведена на рисунке, представляет собой телефонный радиоретранслятор. Последний позволяет прослушивать телефонный разговор на радиоприемник диапазона 27-28 МГц с амплитудной модуляцией. Устройство представляет собой маломощный однокаскадный передатчик с амплитудной модуляцией и кварцевой стабилизацией несущей частоты.
Задающий генератор выполнен по традиционной схеме на транзисторе VT1 типа КТ315. Режим транзистора по постоянному току задается резисторами R2 и R3. Кварцевый резонатор ZQ1 включен между коллектором и базой транзистора VT1. Он может быть любым, на одну из частот диапазона 27-28 МГц. Контур, состоящий из катушки L2 и конденсатора С3, настроен на частоту кварцевого резонатора. С катушки связи L1 сигнал поступает в антенну, в качестве которой используются телефонные провода. Дроссель Др1 служит для разделения высокочастотного и низкочастотного сигналов. Диод VD1 предохраняет устройство от выхода из строя в случае неправильного подключения.
Передатчик подключается параллельно телефонной
трубке (см. схему подключения). Когда трубка положена на рычаг, разговорный узел отключен от линии. Подключена к линии в этот момент только цепь вызывного устройства. Таким образом, до тех пор, пока трубка не снята, напряжение питания на передатчик не поступает. Как только трубку снимают, к линии подключается разговорная часть. Во время разговора ток через разговорную часть меняется синхронно с речью, соответственно изменяется и напряжение в точках +Л1 и -Л1. Изменение напряжения питания приводит к соответствующему изменению амплитуды генерируемых высокочастотных колебаний, т. е. имеет место амплитудная модуляция. В результате разговор можно слушать на расстоянии до 50м на приемник диапазона 27-28 МГц, работающий на прием AM сигнала.
Транзистор VT1 может быть типа КТ316, КТ3102, КТ368. Диод VD1 - КД521, КД510, Д220. Дроссель Др.1 намотан на ферритовом стержне марки 600НН диаметром 2,8 мм и длиной 14 мм, он содержит 150-200 витков провода ПЭВ 0,1 мм.
Катушки L1 и L2 намотаны на полистироловом каркасе от KB приемников диаметром 8 мм с подстроенным сердечником. Катушка L2 содержит 12 витков провода ПЭВ 0,31. Катушка связи L1 наматывается поверх катушки L2 и содержит 3 витка того же провода.
Настройка устройства осуществляется путем настройки контура L2, С3 на несущую частоту. При подключении следует учитывать полярность напряжения линии.