Устройство предназначенно для тестирования мониторов и телевизоров c VGA разъемом
Данный тестер генерирует проверечную таблицу:
- цветовой градиент
- переход серого
- цветовое поле

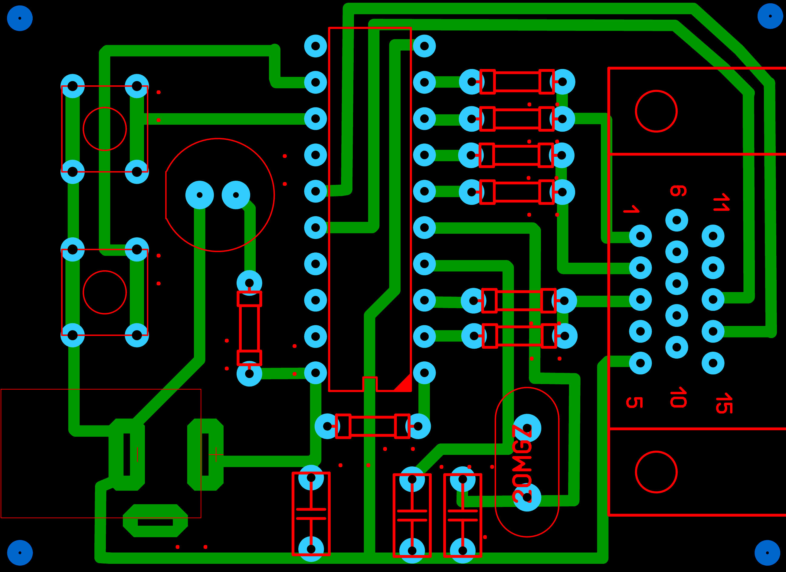
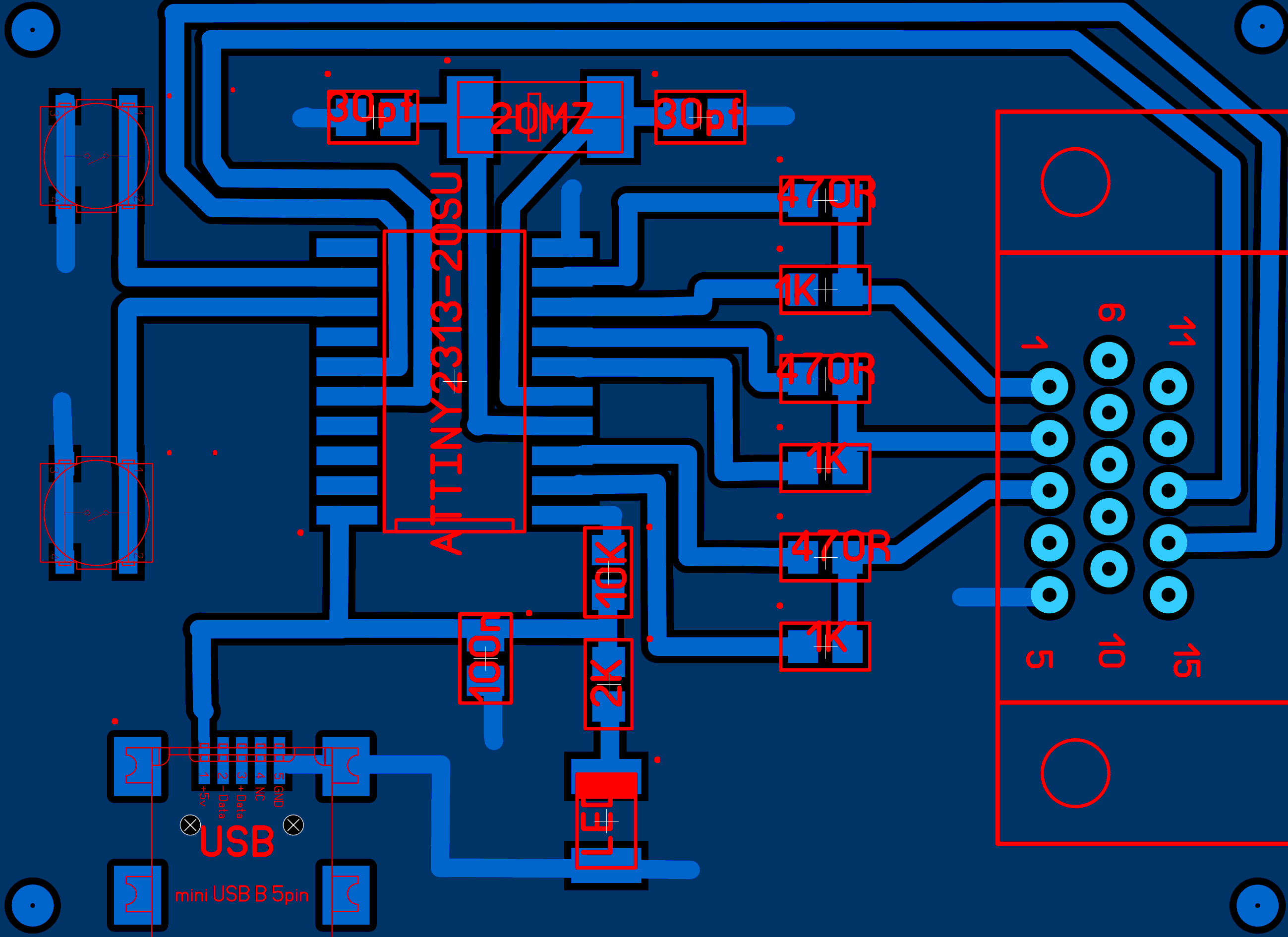
| Печатная плата под элэменты SMD | Печатная плата под элементы DIP |
Устройство предназначенно для тестирования мониторов и телевизоров c VGA разъемом
Данный тестер генерирует проверечную таблицу:

| Печатная плата под элэменты SMD | Печатная плата под элементы DIP |
Вся информация, предоставленная на данном ресурсе разрешена к ознакомлению детям школьного возраста. Все практическое использование может быть связана с повышенной электрической опасностью и разрешено детям только под присмотром взрослых.