Тестер ёмкости аккумулятора

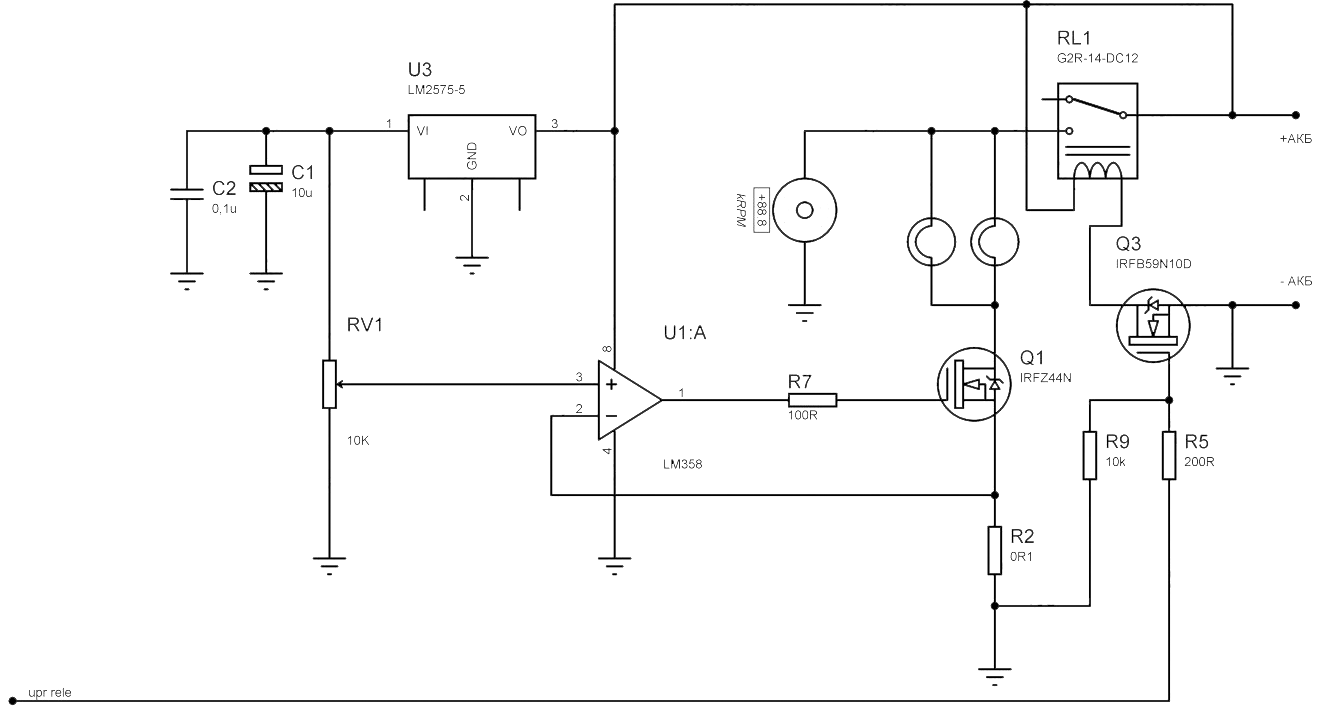
При подключении клемм на АКБ питание поступает на преобразователь, собранный на микросхеме LM2575-5 и питает микроконтроллер ATmega8A.
Контроллер считывает напряжение на аккумуляторе и если напряжение выше 11в — включает реле К1 (RL1) подключая разрядную нагрузку (2 лампы Н4).

testAKB1

testAKB1

Ток разряда (10 А) поддерживается регулятором на полевом транзисторе и операционном усилителе, в качестве шунта используется резистор 0,1 Ом
10 Вт. На ЖК-дисплее отображается ток разряда, напряжение на аккумуляторе, текущее время разряда и предыдущее измерение в А/ч.

После снижения напряжения АКБ до 10,5 В, нагрузка отключается и срабатывает программный блинкер, не позволяющий прибору продолжить измерение после частичного восстановления напряжения на батарее и результат измерения выводится на дисплей.

 testAKB2 copy

testAKB2 copy

В программу введена коррекция на погрешность измерения по собственному потреблению и остаточной ёмкости.

 

 

 

 

 

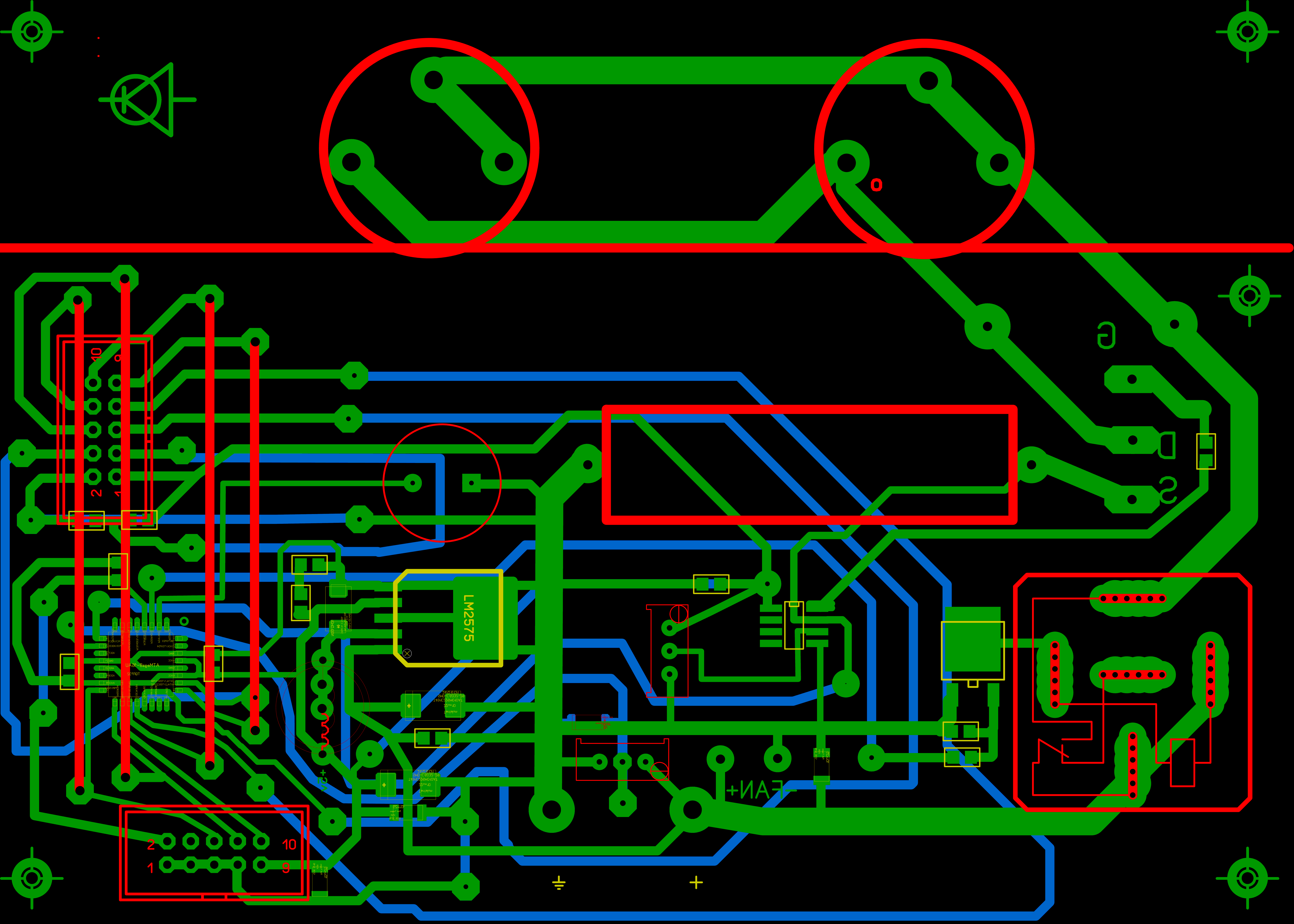
 lay

lay

Важно!

1. Перед впаиванием дросселя в преобразователь питания, прошейте МК. Бывало, вылетала LM-ка.

2. Подбор автомобильных ламп разной мощности позволяет снизить нагрев MOSFET-транзистора, если суммарный ток ламп близок к 10 А.

 

 

Обсудить эту статью на форуме (0 ответов).
Вся информация, предоставленная на данном ресурсе разрешена к ознакомлению детям школьного возраста. Все практическое использование может быть связана с повышенной электрической опасностью и разрешено детям только под присмотром взрослых.