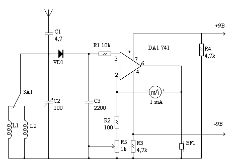
Сигнал, принятый антенной WA, детектируется диодом VD1, а выделенный низкочастотный сигнал усиливается микросхемой DA1. Питание микросхемы однополярное. Коэффициент усиления регулируется переменным резистором R5. На выходе устройства подключены стрелочный индикатор для визуального контроля уровня и излучения или головные телефоны для работы в режиме монитора.
Стрелочная измерительная головка дорлжна быть с током полного отклонения 1 mA и сопротивлением рамки не менее 1 кОм. Микросхему желательно использовать с полевыми транзисторами на входе, такую как К140УД8.
Диод VD1 обязательно германиевый, типа Д9, ГД 507.
Антенна WA-медный провод длиной 30 см.
Простой идикатор поля
Doc
Просмотров: 7408