Универсальный тестер элементов M328

M328

M328

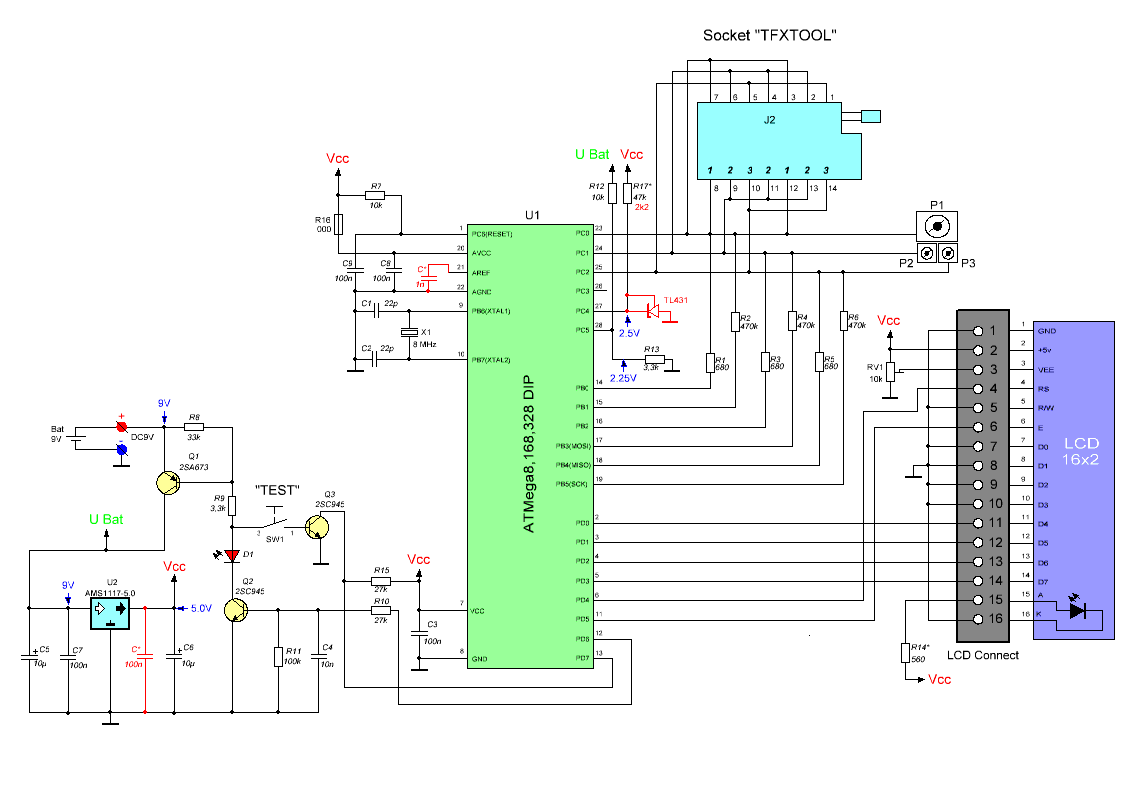
 Красным цветом отмечены те элементы и доработки,которые желательно (но не обязательно) установить и сделать,чтобы обеспечить стабильность измерений и соответствие базовой схеме автора.

 

 

 

 

 

 

 

 

 

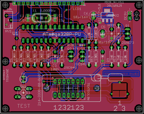
GM328 V1 0 brd

 

 

 

M328e

M328e

 

 

 

 

 

 

 

 

 

Обсудить эту статью на форуме (0 ответов).
Вся информация, предоставленная на данном ресурсе разрешена к ознакомлению детям школьного возраста. Все практическое использование может быть связана с повышенной электрической опасностью и разрешено детям только под присмотром взрослых.