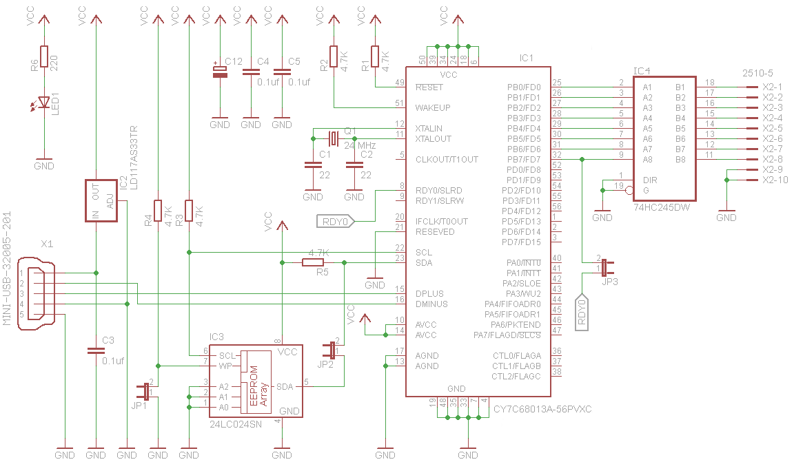
Основаой разработки являеться контроллер CY7C68013A широко известный на просторах интернетов.
Прошивка предполагает, что к контроллеру подключена память 24lc02. Микросхема достаточно редкая (потому что старая). Успешно заработала 24lc04, а 24lc16 и всё что больше - работать правильно отказались. Эта проблема была только с софтом от Saleae, что же касается USBee, то там все работало без замены микросхемы. Кстати у контроллера CY7C68013A есть одна примечательная особенность: Он не имеет ни какой энергонезависимой памяти в которой хранится его прошивка. Она записывается в контроллер драйвером и остается в нем пока есть питание. Таким образом меняя VID и PID в микросхеме памяти, мы можем превратить девайс во что угодно.
- Сам контроллер CY7C68013A
- Микросхема памяти
- Буфер
- Стабилизатор на 3.3 в
На конденсаторах экономить не рекомендуеться, иначе самопроизвольные сбросы и прочие сюрпризы вам гарантированы. Отдельно стоит рассказать о назначении перемычек. Принодлежность JP3 неопределена, но во многих подобных девайсах она есть. Без неё всё пока работает нормально. Перемычка JP1 управляет защитой от записи, её наличие разрешает запись чего-либо в микросхему. JP2 нужна для того чтоб временно отсоединять память от контроллера для её дальнейшей прошивки. Прошить контроллер можно обычным программатором или Cypress SuiteUSB 3.4 . Затем необходимо снять перемычку JP2, а перемычку JP1 установить. После этого подключаем девайс и видим появилось новое устройство. После установки драйверов оно должно отображаться так:

Понятно, что контроллер не обнаружил микросхемы памяти и не понимает кто он из-за невозможности прочитать VID и PID. Когда контроллер находится в таком режиме, мы можем записать что-то в EEPROM память при помощи специальной утилиты которую мы установили ранее. Возвращаем перемычку JP2 на место при этом не отключая устройство! Теперь нужно запустить программу Usb control center и выбрать в списке слева наше устройство "Cypress EZ-USB FX2LP EEPROM missing". Потом нужно в меню выбрать пункт Program FX2 -> Small EEPROM и в открывшемся окне выбрать тот файл содержимое которого нужно прошить в EEPROM. Если вы желаете использовать софт Saleae Logic, то нужно прошить туда вот этот файл. А если хочется юзать USBee Suite, то вот этот. Когда все успешно прошьётся, то внизу окна появится соответствующая надпись: