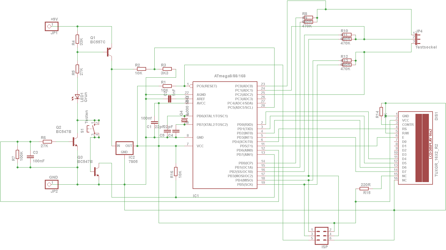
Универсальный тестер радиоэлементов DG2BRS на микроконтроллере фирмы ATMEGA
Автоматически определыяет элемент и их выводы.

Приобрести готовое устройство можно у нас в магазине
Универсальный тестер радиоэлементов DG2BRS на микроконтроллере фирмы ATMEGA
Автоматически определыяет элемент и их выводы.

Приобрести готовое устройство можно у нас в магазине
Вся информация, предоставленная на данном ресурсе разрешена к ознакомлению детям школьного возраста. Все практическое использование может быть связана с повышенной электрической опасностью и разрешено детям только под присмотром взрослых.