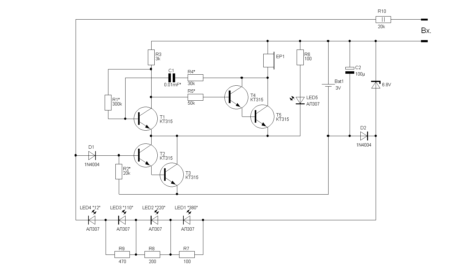
Индикатор наличия напряжения

Прибор предназначен для проверки наличия или отсутствия постоянного или переменного напряжения до 380 В,
оределения полярности постоянного напряжения и прозвонки электрических цепей сопротивлением до 20 К.
Т1-Т5 - любые маломощные транзисторы n-p-n типа
диоды D1, D2 - на напряжение 400 В, ток не менее 0.1 А
EP1 - миниатюрный звуковой излучатель сопр. - 8...30 Ом (используется в китайских будильниках или игрушках)
резистором R2 подбирается максимальное сопротивление проверяемого резистора (около 20 К), при котором прибор "пищит";
резисторами R1, R4, R5 и конденсатором C1 настраивается частота и максимальная громкость

 

/https://server.radio-portal.su/cache/indikator_images_stories_pictures_thumb_medium600_0.png

/images/stories/pictures/indikator.png

Обсудить эту статью на форуме (0 ответов).
Вся информация, предоставленная на данном ресурсе разрешена к ознакомлению детям школьного возраста. Все практическое использование может быть связана с повышенной электрической опасностью и разрешено детям только под присмотром взрослых.