Миниатюрный генератор

Этот генератор позволяет получить логический сигнал с дискретно изменяющейся частотой от 0,5 Гц до 300 кГц и с амплитудой 5 В.

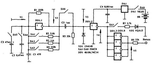
Принципиальная схема генератора очень проста, в ней используется минимум пассивных элементов и всего две интегральных микросхемы. Напряжение питания 9 В подается с интегрального стабилизатора DA1, соединенного с миниатюрной батареей 9 В.
Сердцем генератора является триггер Шмитта DD1.1, который вместе с R1 и С1 образует мультивибратор, построенный по классической схеме. Различие частот, вырабатываемых мультивибратором, определяется соответствующим количеством подсоединяемых к нему конденсаторов, резисторов и переключателей. Сигналы в точках VI ≈ V5 можно изменять, используя разное сочетание разрывов или соединений в цепях схемы с помощью переключателей SA1≈ SA5. В таблицах наглядно отражена зависимость частоты на выходе устройства от положения этих переключателей.

Fo= 100HZ
0.5HzГенератор практически не требует налаживания. Необходимо лишь тщательнее подобрать конденсаторы С2, СЗ, С5. Лучше, если на их месте будут установлены танталовые конденсаторы.
Микросхему DAI 78L050 можно заменить стабилизатором напряжения КР142ЕН5А или КР142ЕН5В. В качестве набора инвертирующих логических элементов с порогом Шмитта применима микросхема К555ТЛ2.

По материалам журнала "Радио, телевизия, електроника" (N10/1991).

Обсудить эту статью на форуме (0 ответов).
Вся информация, предоставленная на данном ресурсе разрешена к ознакомлению детям школьного возраста. Все практическое использование может быть связана с повышенной электрической опасностью и разрешено детям только под присмотром взрослых.