Устройство для настройки радиоаппаратуры

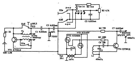
Это устройство содержит три основных узла. Генератор сигнала промежуточной частоты 465 кГц, промодулированной низкочастотным сигналом частотой 1 кГц; испытатель транзисторов с оценкой их коэффициента передачи (при этом проверку возможно производить без выпайки транзисторов из схемы); испытатель трансформаторов на отсутствие межвитковых замыканий.
/images/stories/pictures/irl92089.jpgПервый узел выполнен в виде низкочастотного LC-генератора с аналогом лямбда-диода и модулируемого LC-генератора. Узел работоспособен в диапазоне изменения напряжения источника питания от 0,32 до 4,2 В. На его выходе одновременно присутствуют сигнал низкой частоты 1 кГц и модулированный этой частотой сигнал 465 кГц. Амплитуда суммарного выходного сигнала составляет 80 мВ.
Второй узел выполнен по схеме блокинг-генератора, в качестве активного элемента которого включают испытуемый транзистор. Контроль генерации осуществляют на головной телефон. Значения коэффициента передачи для германиевых и кремниевых транзисторов наносятся на лимбе резистора R3.
Третий узел структурно подобен второму и состоит из транзистора и цепей положительной обратной связи, образуемой испытуемым трансформатором. К зажимам "xl " подключают омметр и, переключая тумблер Ш, по разности показаний омметра (и по звуковой индикации) определяют пригодность трансформатора, а при отсутствии этих признаков - наличие в нем короткозамкнутых витков.
В качестве трансформатора Tp1 может быть использован трансформатор блока кадровой развертки телевизионного приемника (либо другой аналогичный). Контур L1C5 - колебательный контур фильтра промежуточной частоты радиоприемника. В качестве Тр2 используется трансформатор с коэффициентом трансформации 7:1 - 20:1, причем емкость конденсатора С4 должна быть подобрана таким образом, чтобы частота генерации составила 1 кГц. Переключатель Ш одновременно является выключателем устройства.

Обсудить эту статью на форуме (0 ответов).
Вся информация, предоставленная на данном ресурсе разрешена к ознакомлению детям школьного возраста. Все практическое использование может быть связана с повышенной электрической опасностью и разрешено детям только под присмотром взрослых.