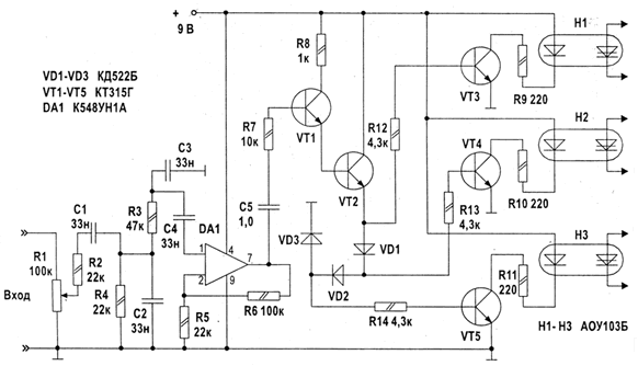
Схема одного из частотных фильтров ЦМУ — фильтра низкой частоты. Цепочка R2, Cl, С2, R3, R4, С3, С4 обеспечивает выборку низкочастотной составляющей звукового сигнала. Резистором R1 регулируют уровень входного сигнала для данного канала. Выбранный сигнал усиливается ОУ и поступает через цепочку С5, R7 на эмиттерный повторитель на транзисторах VT1, VT2. Далее сигнал преобразуется трехкаскад-ным пороговым усилителем на VT3, VT4. VT5. Нагрузкой коллекторов транзисторов VT3, VT4. VT5 являются тиристорные оптроны HI, Н2, НЗ. Роль пороговых элементов выполняют диоды VD1, VD2, VD3. Выходы оптронов подключены ко входам узлов фазоимпуль-сного управления. Применение оптронов обеспечивает гальваническую развязку силовой части ЦМУ и схемы управления.
Частотный фильтр ЦМУ
Doc
Просмотров: 5888