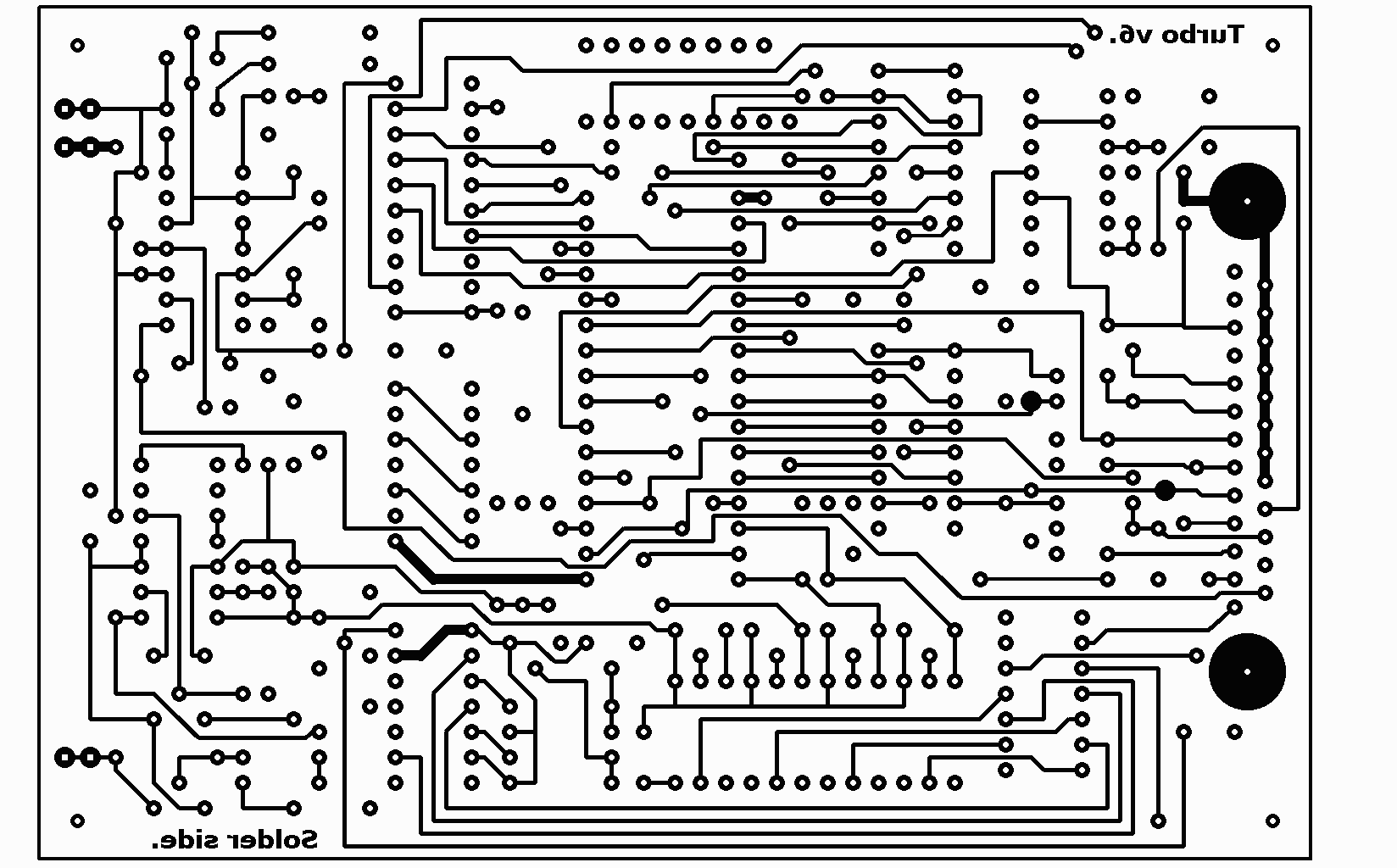
Программатор TURBO v6
Ratings
(0)
TUR6 A4S
TUR6 SIL
TUR6 SOL
TUR6 CMP
TUR6 3GR
TUR6 3C
Программа (DOS)
Гер Штырлиц
25 мая 2023
Просмотров: 677
Обсудить эту статью
Войдите, чтобы комментировать
Вы здесь:
Главная
Cхемы
Компьютеры и периферийные устройства
Программатор TURBO v6
Поиск
Sign In
Главная
Cхемы
Программы
Библиотека
Форум
Справочный лист
Советы
Обзоры
Это интересно
Cсылки
Вся информация, предоставленная на данном ресурсе разрешена к ознакомлению детям школьного возраста. Все практическое использование может быть связана с повышенной электрической опасностью и разрешено детям только под присмотром взрослых.