Электронный термометр позволит вам вести наблюдение за температурой различных объектов или сред, в которые будут помещены датчики, и визуально наблюдать за происходящими изменениями, а так же контролировать нахождение температуры в норме, предупреждая Вас звуковым сигналом, если потребуется.
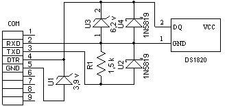
Основой устройства, подключаемого к последовательному порту, служит цифровой термометр DS18B20, фирмы Dallas Semiconductor.
Документацию по DS-18B20 можно взять здесь: DS-18B20