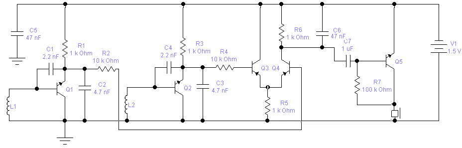
Попросил меня один товарищ собрать ему металлоискатель. Порывшись по Инету и журналам/книгам в поисках схем, пришёл к выводу, что все они меня чем-нибудь
да не устраивают. Питание почти у всех - 9 вольт (то есть "Крона"), а это и дорого и неэкономично - собранный на К561ЛЕ5 искатель работает от одной кроны 6 - 8 часов. Поисковая катушка или с отводами, или имеет несколько обмоток. Чувствительность у простых искателей невысокая, более сложные - требуют или кварца или других
дефицитных деталей. Хотелось же собрать прибор их доступных (в сельской
местности) деталей, - а их источник - старые приёмники, магнитофоны, телевизоры,
которые валяются на чердаках практически у каждого. Питание же хотелось иметь от
одной пальчиковой батарейки (а лучше - аккумулятора).
В итоге получилась вот такая схема.