 Ниже представлена схема управления светом на основе микроконтроллере PIC12F629. Простата схемы регулятора обеспечивает легкую повторяемость.
Возможности устройства:
1. Плавное включение и выключение освещения, что благоприятно сказывается на «здоровье» лампы накаливания, продлевая тем самым ее срок службы.
2. Возможность изменения яркости освещения.
3. Функция запоминания установленного уровня освещения.
4. Автоматическое отключение света через 12 часов с момента последнего управления светом.
Изменение освещения возможно как кнопкой самого выключателя, так и при помощи ПДУ (пульт дистанционного управления) от любого бытового прибора - телевизора, видеомагнитофона и тд.
|
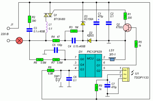
 основе схемы лежит микроконтроллер фирмы Microchip PIC12F629 . Задача микроконтроллера обработка сигналов поступающих с кнопки управления SW1 и от инфракрасного датчика U2 и управление симистором.
Элементы R2, C2 и L1 необходимы для подавления помех, вырабатываемых устройством. Питание инфро-красного -приёмника идет через RC-фильтр на элементах C6, R9. Резисторы R3 и R4, конденсаторы C1, C2 и C4, диод D2 и стабилитрон D1 составляют схему питания всего устройства. Пьезоизлучатель LS1 необходим для подачи звуковых сигналов.
Управление устройством посредством ПДУ.
В основном состоянии устройство на управляющие сигналы ПДУ не реагирует, и вы можете им пользоваться для управления бытовой техникой.
Для начала работы с устройством, направьте на него ПДУ и нажмите любую кнопку. Удерживайте ее в нажатом состоянии примерно в течение 2,5 секунд (время задержки в 2,5 секунды можно позже изменить), по истечении которых устройство издаст короткий звуковой сигнал и освещение один раз мигнет, если свет включен. Теперь устройство готово к приему команд.
Теперь непосредственно само управление:
Короткое нажатие на кнопку.
Быстро нажмите и отпустите кнопку (время нажатия не более 0.5 секунды). Если освещение было включёно, то оно выключится; и на оборот если освещение выключено - включится на полную яркость.
Непрерывное нажатие.
Нажмите кнопку и удерживайте ее в нажатом положении. Произойдет плавное изменение яркости света в сторону увеличения или уменьшения.
Для смены направления изменения яркости отпустите кнопку, а затем вновь нажмите и удерживайте непрерывно. Как только нужный уровень освещения достигнут, отпустите кнопку. Устройство запомнит этот уровень.
Двойное нажатие на кнопку.
Быстро нажмите кнопку, отпустите, опять быстро нажмите и отпустите. Период времени между нажатиями на кнопку должен быть больше 0.2 секунды и меньше 0.5 секунды.
После завершения управления, устройство готов к приёму команд в течение ещё 4 секунд с момента последнего нажатия на кнопку.
По истечению 4 секунд устройство произведет короткий звуковой сигнал и один раз мигнёт светом. После этого можно использовать ПДУ по его прямому назначению.
Управление устройством с помощью местной кнопки.
Управление с помощью местной кнопки аналогично управлению с помощью ПДУ , с одним лишь отличием, ненужно удерживать 2,5 секунды для вхождения в режим.
Из-за наличия в микроконтроллере так называемой «холодной» памяти, настройки устройства сохраняются даже при исчезновении напряжения в сети.
Изменение времени задержки для перехода в режим управления устройство.
Изначально время задержки, в течение которого устройство нечувствительно к пульту дистанционного управления, составляет 2,5 секунды. Это значение можно изменить. Для этого нажмите кнопку на ПДУ и удерживайте ее в течение одной минуты. После этого устройство издаст короткий звук, это свидетельствует о том, что вы вошли в данный режим. Отпустите кнопку и следующим нажатием установите желаемое время задержки. Время задержки будет равна длительности удержания кнопки и ограничена 40 секундами.
Сборка.
При программировании микроконтроллера, необходимо запомнить калибровочную константу, которая находится по адресу 3FF и имеет вид 34хх (например, 347F). Если калибровочная константа отсутствует в ячейке 3FF, то это приведет к неработоспособности устройства.
|
При распайке деталей обратите внимание, чтобы элементы находились на своих местах; диод, стабилитрон, транзистор, тиристор и электролитические конденсаторы припаяйте, строго соблюдая полярность. Не впаивайте сам микроконтроллер в плату, а установите так называемую панельку под нее. Тем самым вы избежите порчи микроконтроллера.
О деталях.
Резисторы любые: R4 - 2 Вт; R2 - 1 Вт; R3 - 0,5 Вт., остальные резисторы - 0,125 Вт. Конденсаторы С3, С4 - высоковольтные на напряжение не менее 400 Вольт. Инфро-красный датчик U2 - TSOP1130, TSOP1138. Дроссель L1 может быть любой рассчитанный на ток 2. Его можно изготовить и самостоятельно. Для этого необходим медный изолированный провод диаметром от 0,5 до 1мм., который наматывают на стержне диаметром 1см. до достижения длины дросселя, необходимой для впаивания в печатную плату. Регулятор можно установить вместо обычного выключателя.
|