Автомат управления освещением

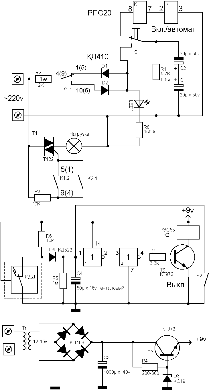
Давно хотел собрать подобную штуку. Но после того как я уехал в деревню на 2 дня и оставил включенным свет в ванной, решение было принято и я сел за разработку. Схема получилась очень простой. За основу был взят инфракрасный датчик движения, которые сейчас повсеместн о используются в охранных системах. Работает устройство так: В исходном состоянии конденсатор С4 разряжен шунтирующим его резистором. При возникновении движения в поле действия датчика, его контакты размыкаются и заряжают конденсатор С4 до напряжения питания. При прекращении движения контакты датчика замыкаются и конденсатор C4 разряжается с постоянной времени зависящей от сопротивления шунтирующего резистора R5 и сопротивления входа входа 1 инвертора. При указаных на схеме номиналах время разрядки составляет около 2 минут. За это время вы по всякому пошевелитесь, если будете в комнате. Если например хочется понежиться в ванной, то для этого предусмотрена кнопка S1 переключающая свет в режим "включен постоянно", либо в автоматический режим. Индикатором того, что переключатель находится в режиме "включен постоянно" служит светодиод. Если вы не хотите впустую тратить электроэнергию 2 минуты после выхода из комнаты, свет можно отключить кнопкой S2. Но я такой рассеяный, что уже забыл когда делал это. Но я немного отвлекся. Сигнал лог. 0 или 1 поступает на вход 1 инвертора и далее инвертируется вторым элементом поступает на вход ключа выполненного на транзисторе T3. Инверторы служат для улучшения фронтов/спадов сигнала управления, чтобы не было паразитного дребезга. Транзистор Т3 в свою очередь управляет реле К2, контакты которого открывают/закрывают симистор. Схема постоянного включения взята из журнала "Радио" за 86 год (не помню номер). В логике работы устройства есть маленькая недоработка. Когда свет "включен постоянно" при выходе из комнаты конденсатор C4 не успевает разрядиться и приходится нажимать 2 кнопки S1 и S2. Но так как я не пользуюсь второй кнопкой, для меня это несущественно. Стабилизатор питания собран по стандартной схеме.

В качестве датчика движения использован обычный китайский. Следует помнить, что они бывают разного радиуса действия и разной чувствительности. Бывают так же с нормально замкнутыми и нормально разомкнутыми контактами. В схеме нарисован датчик с нормально замкнутыми контактами (движения нет - контакты замкнуты). Для использования датчика с нормально разомкнутыми контактами нужно включить датчик последовательно с резистором R6. Датчики так-же бывают на 12 вольт или 9 вольт. В зависимости от рабочего напряжения датчика заменяется стабилитрон D3 в стабилизаторе питания на КС212, Д814Д. При этом немного изменяется время отключения, но его можно подобрать экспериментально резистором R5 и конденсатором C4. Реле К2 - любое на напряжение 9-12в, К1 - РПС20 на 27в, логические элементы можно использовать любые - К561ЛА7, К561ЛЕ5. На схеме изображена К561ЛН2. Трансформатор любой на напряжение 15-18в мощностью 10-20 вт. Симистор желательно взять помощнее, потому-что КУ208 иногда выгорает, когда сгорает лампчка, да и при применении ТС122 не нужно ставить радиатор, а для КУ208 скорее всего придется, это зависит от нагрузки. При установке КУ208 нужно увеличить сопротивление R3 до 30-50 ом. Конденсатор C4 лучше поставить танталовый, для улучшения стабильности разряда и маленького тока утечки. Конструктивно устройство собрано в пластмассовой коробке с двумя кнопками, которая устанавливается на месте штатного выключателя. Датчик размещается непосредственно в комнате. Следует настроить датчик для наиболее полного охвата всего объема помещения. Следует так-же герметизировать датчик от проникновения различных насекомых, которые могут вызвать ложное срабатывание.

Обсудить эту статью на форуме (0 ответов).
Вся информация, предоставленная на данном ресурсе разрешена к ознакомлению детям школьного возраста. Все практическое использование может быть связана с повышенной электрической опасностью и разрешено детям только под присмотром взрослых.