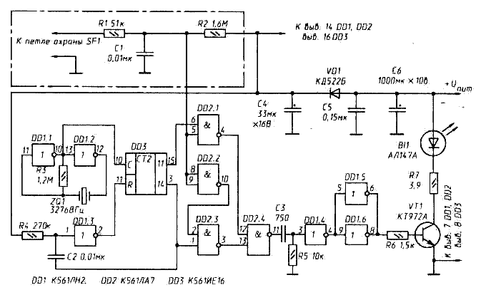
Большие помехи в радиоэфире, легкость обнаружения переданного по радио и последующей его имитации, административно-финансовые препятствия, созданные перед каждым желающим воспользоваться радиоканалом в своей охранной системе (ОС)*, заставляют искать здесь какие-то иные средства связи. С появлением полупроводниковых излучателей, способных генерировать мощные ИК вспышки, и фотодиодов с встроенной оптикой инфракрасный диапазон стал представлять интерес и в этом отношении. В линии связи, работающей в системе охранной сигнализации, должны, очевидно, по-разному представляться три возможные ситуации: а) на охраняемом объекте нарушений нет; б) объект передает сигнал тревоги; в) <обрыв> в канале связи. *) В России передачу сигналов охранных систем по радио разрешено вести лишь в двух частотных каналах (см. с. 10). Это - для всех нас. Напомним, что в особом состоянии ионосферы, на так называемом <проходе>, помеху, блокирующую радиоканал, может вызвать не только сигнал соседа, находящегося <лишь> в 5...10 км, но и радиопередатчик, удаленный на 1.5...2 тысячи километров. Его принципиальная схема приведена на рис. 55. Здесь DD1.1, DD1.2, R3, ZQ1 - тактовый генератор, возбуждающийся на частоте кварцевого резонатора fр=32768 Гц. DD3 - счетчик, на выходе 11 (выв. 15) которого формируется 16-герцовый меандр (f11=fр/2^11), а на выходе 14 (выв. 3) - 2-герцовый (f14=fр/2^14). Элементы DD2.1- DD2.4 образуют переключатель, на выходе которого (выход DD2.4) возникает 2-герцовый или 16-герцовый меандр в зависимости от уровня напряжения на входе 5 элемента DD2.1*. Из фронта меандра дифференцирующая цепочка R5C3 и импульсный усилитель DD1.4-DD1.6 формируют в базе нормально запертого транзистора VT1 импульс тока длительностью tи@10 мкс (tи@R5·C3). Возникающий в цепи коллектора транзистора VT1 ток возбуждает ИК диод BI1 ив пространство излучается короткая ИК вспышка. Итак, ИК передатчик всегда что-то излучает - либо редкие, 2-герцовые импульсы, если оснований для тревоги нет, либо частые, 16-герцовые - тревожные. Рис. 55. Передатчик ИК линии связи
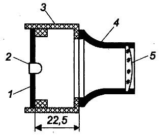
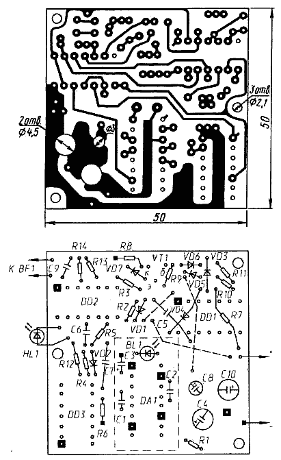
Рис. 56. Печатная плата передатчика На рис. 56 показана печатная плата передатчика, которую изготавливают из двухстороннего фольгированного стеклотекстолита толщиной 1,5 мм. Фольга со стороны деталей используется лишь в качестве нулевого провода-<земли>; в местах пропуска проводников в ней вытравлены фрагменты той или иной конфигурации. Место пайки к нуль-фольге <заземляемого> вывода резистора, конденсатора и др. показано зачерненным квадратом; соединение с ней вывода микросхемы или проволочной перемычки - квадратом со светлой точкой в центре. В центре платы сверлят отверстие под ИК диод, его выводы припаивают к соответствующим уширениям на печатных проводниках внакладку. Все резисторы ИК передатчика - типа МЛТ-0,125. Конденсаторы: С1, С2, С5 - КМ-6 (выводы в одну сторону); С4 - К50-6; С6 - TOWA или другой, диаметром не более 10 мм; СЗ - КМ-5 (выводы в разные стороны). Имеющиеся в продаже ИК диоды предназначены для работы в устройствах дистанционного управления бытовыми радиоаппаратами и обычно имеют довольно широкий - до 30...400 - лепесток излучения. Для увеличения <дальнобойности> такого излучателя в него нужно ввести линзу-конденсор. Так, как показано на рис. 57. Здесь: 1 - печатная плата передатчика; 2 - ИК-диод; 3 - корпус передатчика (ударопрочный полистирол толщиной 2...2,5 мм); 4 - обойма стандартной 5-кратной часовой лупы (на ней должен быть значок <х5>); 5 - ее линза.
Рис.57. Корпус с линзой- концентратором Лупу приклеивают к передней стенке корпуса (клей - распущенные в растворителе 647 или RS-2 кусочки полистирола; им же клеят и сам корпус), в которой сделано отверстие диаметром 30...35 мм. При указанном на чертеже расстоянии между основанием лупы и печатной платой ИК диод оказывается в фокусе ее линзы, его излучение сжимается в узкий луч и освещенность окна фотоприемника на другом конце ИК линии связи многократно увеличивается. Важнейшим параметром ИК передатчика, как и любого элемента охранной техники, является его энергопотребление в дежурном режиме. В таблице 11 показана зависимость потребляемого им тока Iпотр от напряжения источника питания Uпит. В режиме передачи тревожного сигнала Iпотр увеличивается примерно на 10%. Невысокое общее энергопотребление позволяет ввести резервный источник питания непосредственно в корпус ИК передатчика без увеличения его габаритов. Это может быть, например, 6-вольтная батарея типа 11А (Ж10,3х16 мм, емкость 33 мА·ч) или 476А (Ж13х25 мм, емкость 105 мА·ч). Показанная в таблице 11 зависимость тока в ИК диоде Iимп от напряжения питания позволяет судить о мощности ИК вспышек, излучаемых передатчиком, и, соответственно, о его <дальнобойности>. Таблица 11
Размещая передатчик, нужно помнить об очень узкой диаграмме его излучения. Узел крепления должен позволить точную наводку передатчика и жесткую его фиксацию в лучшем положении. Можно воспользоваться, например, шарнирной головкой от фотоаппарата или кинокамеры, установив ее на стене, раме окна и т.п. Или выполнить этот узел в виде двух латунных пятачков, соединенных отожженной медной
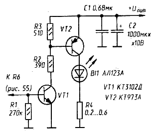
Рис. 58. Узел крепления передатчика проволокой диаметром 2...2,5 мм (рис. 58). Один из пятачков крепят винтами к боковой стенке излучателя (резьба - в стенке), другой - шурупами к опоре. Проволоку сгибают так, чтобы излучатель занял нужное положение. Во избежание значительных вибраций она должна быть возможно более короткой. Испытания показали, что при Uпит=6 В передатчик способен обеспечить связь на расстоянии r@70 метров (с отоприемником, описание которого приведено ниже). Но это не предел. Зависимость r от Iимп при прочих равных условиях имеет вид: г@к·ЦIимп , где к - коэффициент, учитывающий <Прочие условия>. Таким образом, при Uпит =10 В r@100 м. Ток в ИК диоде может быть увеличен и за счет сопротивления резистора R7: Iимп=[Uпит-4] /R7 (Iимп - в амперах, Uпит - в вольтах, R7 - в омах). Но делать это нужно с осторожностью: в любом сочетании Uпит и R7 амплитуда тока в ИК диоде не должна превышать предельно допустимую (см. приложение 3). Значительное увеличение яркости ИК вспышки можно получить, перестроив <сильноточную> часть импульсного усилителя так, как показано на рис. 59 (печатная плата - на рис. 60, а, б). В этом случае может быть достигнут ток в импульсе Iимп=10 А - допустимый для ИК диода типа АЛ123А. Резистор R4 - самодельный, отмеренный по цифровому омметру или вычисленный (см. приложение 8) отрезок нихромовой, константановой или манганиновой проволоки.
Рис. 60. Печатная плата головки мощного ИК излучателя Амплитуду и форму тока, возбуждающего ИК диод, можно проконтролировать осциллографом, подключив его к резистору R4. Излучающую головку можно выполнить в виде отдельного блока во <всепогодном> исполнении. Все остальные элементы ИК излучателя могут войти в электронную часть охранной системы в качестве ее фрагмента, связанного с ИК головкой лишь тонким трехпроводным кабелем.
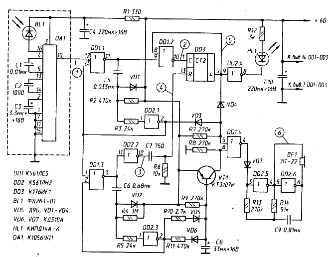
Рис. 61. Приемник ИК линии связи *) Выделенное на рисунке штрих-пунктиром - пример датчика охранной системы, формирующего на своем выходе нужный сигнал. Принципиальная схема приемника в ИК линии связи приведена на рис. 61. Здесь DA1 - усилитель-формирователь, преобразующий ИК вспышку, освещающую фотодиод BL1, в импульс напряжения с амплитудой U10@Uc4 (эпюра 1 на рис. 62). Одновибратор, выполненный на элементах DD1.1, DD2.1 и др., расширяет этот импульс* до tф1@R2·C5@15 мс (эпюра 2 на рис. 62) для задержки его спада (1) на входе С счетчика DD3 и формирования <щелчка> длительностью tф1, в звуковом генераторе, выполненном на DD2.5, DD2.6, BF1 и др. Одновибратор DD1.3, DD2.3 и др. формирует импульс длительностью tф2@R4·C6@1,5 с (эпюра 3 на рис. 62), разрешающий беспрепятственный подсчет импульсов в DD3 лишь на этом временном интервале. Приемник активизируется фронтом первой же ИК вспышки. Из него формируется короткий (tr@R6-C7) импульс на входе R счетчика DD3 (эпюра 4 на рис. 62), устанавливающий счетчик в предстартовое состояние (ему соответствует 0 - напряжение низкого уровня - на всех его выходах), а спадом импульса длительностью tф1 Рис. 62. Эпюры сигналов в счетчик записывается первая единица. Если на фотоприемник поступают импульсы, следующие с частотой 2 Гц (с такой частотой, напомним, следуют ИК вспышки, если датчики на охраняемом объекте не потревожены), то на выходе 4 (выв. 5) счетчика DD3 сохраняется 0, так как фронтом четвертого импульса (он появится через 0,5х4=2 с - по окончании разрешающего счет интервала tф2 =1,5 с) счетчик DD3 будет возвращен в исходное состояние. По иному ведет себя приемник, если на него приходят ИК импульсы, период следования которых равен 62,5 мс, т.е. - сигнал тревоги. Поскольку 62,5х4=250 мс < tф2-1,5 с, то четвертый импульс переведет счетчик DD3 в состояние <4> (000100; на его выводе 5 появляется 1 - напряжение, близкое к напряжению питания), счетчик в этом состоянии самозаблокируется (сигнал 1 на входе 8 элемента DD1.2 делает его нечувствительным к сигналам на входе 9), а включившийся красный светодиод HL1 и 16-герцовые щелчки звукового генератора доведут сигнал тревоги до окружающих (эпюры 5 и 6 на рис. 62). Это будет продолжаться примерно 1,25 с (tф2 -0,25), после чего возникнет 0,25-секундная пауза и тревожная сигнализация повторится. При обрыве связи приемник ведет себя иначе. Если на временном интервале tобр (tобр=R11·C8) приемник не обнаруживает ИК вспышки, конденсатор С8 разряжается по цепи VD6, R11, DD2.3, транзистор VT1 открывается до насыщения, напряжение на резисторе R8 увеличивается с -О В почти до напряжения питания, на выходе DD 1.4 устанавливается напряжение низкого уровня и звуковой генератор начинает излучать монотонный сигнал с частотой fтон@1/2R14·C9. С появлением первой же ИК вспышки конденсатор С8 быстро заряжается по цепи R10, VD5, тональное излучение прекращается и приемник приступает к анализу поступающих сигналов. Печатную плату приемника изготавливают из двустороннего фольгированного стеклотекстолита 50х50 мм толщиной 1,5 мм (рис. 63) подобно тому, как это сделано в ИК передатчике. Фотоголовку ИК приемника (BL1, DA1 и др.), обладающую высокой чувствительностью к электрическим наводкам в широком спектре частот, необходимо экранировать. Экран изготавливают из жести, его выкройка показана на рис. 64. Штриховые линии здесь - места сгибов. Согнутый экран пропаивают в углах, выравнивают его низ и, установив в нужном положении
Рис. 63. Печатная плата приемника на нуль-фольгу (на плате оно показано штриховой линией), припаивают к ней в двух-трех точках. Конструктивно ИК приемник может быть выполнен так, как показано на рис. 65. Здесь: 1 - корпус приемника (черный полистирол толщиной 2...2,5 мм); 2 - обойма 7-кратной ручной лупы (ручка срезана); 3 - ее линза; 4 - печатная плата; 5 - экран фотоголовки; 6 - фотодиод ФД 263-01. Обойму лупы приклеивают к передней стенке корпуса, имеющей отверстие диаметром 35 мм (клей - распущенные в растворителе 647 или в RS-2 кусочки полистирола). Расстояние между стоящими соосно фотодиодом и линзой должно быть близко к ее фокусному расстоянию. Это сконцентрирует
Рис. 65. Конструкция приемника поступающий световой поток на фотодиоде и значительно увеличит чувствительность фотоприемника к слабым сигналам**. К узлу крепления приемника предъявляются те же требования, что и к креплению передатчика: должна быть обеспечена удобная его наводка и надежная фиксация в лучшем положении. Если по условиям связи ИК приемник должен быть вынесен на улицу (для связи, например, с автомобилем, стоящим у торца дома, или с квартирой на другом его конце), то его лучше составить их двух частей: внешней, во влагозащитный корпус-бленду которой помещают лишь объектив и фртоголовку, и внутренней - со всем остальным. Эти части связывают тонким трехпроводным кабелем (<+>, <->, выв. 10 микросхемы DA1). Приемник может быть дополнен акустическим излучателем большей мощности, например, динамической головкой, включенной так, как показано на рис. 66, или пьезосиреной ACT-10 (рис. 67), сохраняющей достаточную мощность и при пониженном напряжении питания. Как показали предварительные испытания, протяженность ИК линии связи с описанными здесь ИК приемником и передатчиком достигает 70 метров. Существенное ее увеличение может дать переход В ИК приемнике важнее диаметр объектива. С его увеличением увеличивается освещенность р-п перехода фотодиода и, соответственно, расстояние, с которого может быть зафиксирована ИК вспышка излучателя.
Рис. 66. Динамическая головка в акустическом излучателе
Рис. 67. Пьезосиренав акустическом излучателе на настраиваемую оптику - если вместо неподвижной линзы с ее приблизительной фокусировкой использовать объектив от старого фотоаппарата с наводкой на резкость по расстоянию, <Дальнобойность> передатчика может быть увеличена еще в 1,5...2 раза и более за счет увеличения яркости ИК вспышки. С другой стороны, в линиях связи, не превышающих 20...25 м (автомобиль или <ракушка> под окнами 3...4-этажного дома, окно дома на другой стороне улицы и т.п.), оптика может не потребоваться вообще, во всяком случае - в ИК приемнике. *) Напомним, что при умеренной засветке длительность этого импульса близка к длительности самой ИК вспышки. При интенсивной, от близко расположенного излучателя, например, она может увеличиться в 3...5 раз и более из-за относительно медленного <рассасывания> зарядов в р-n переходе фотодиода. **) Угол расхождения лучей в объективе ИК передатчика, его так называемая апертура, должен соответствовать лепестку ИК диода (см. углы излучения ИК диодов в приложении 3). Тогда объектив <соберет> все его излучение. |
ИК линия связи в охранной системе
Doc
Просмотров: 4872







