Автомат управления освещением

Кроме всем известных однопозиционных электромагнитных реле, состояние которых зависит лишь от наличия или отсутствия тока через обмотку, существуют двухпозиционные (иногда их на-зывают дистанционными переключателями). Для перевода такого реле в другое состояние напряжение на его обмотку достаточно подать кратковременно. Реле не потребляет энергии в промежутках между переключениями и9 если они происходят сравнительно редко, экономия получается довольно значительной. Это свойство автор использовал в предлагаемом устройстве.

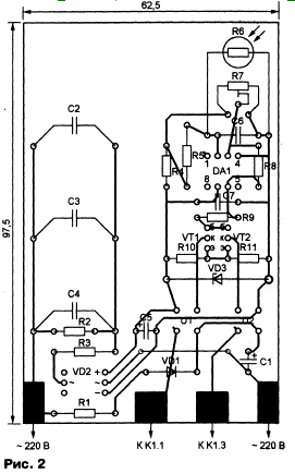
Схема автомата управления уличным освещением приведена на рис. 1.
Он получает питание от сети 220 В через гасящие конденсаторы С2—С4 и диодный мост VD2. Двухпозиционное реле К1 РП12 может находиться в одном из двух устойчивых состояний. В типовом режиме его переключение происходит при подаче на обмотку переменного напряжения 220 В. Специально предусмотренные контакты разрывают ее (обмотки) цепь как только изменилось положение якоря реле. В данной конструкции управление реле производится нестандартным образом — постоянным напряжениерис. 1.м той или иной полярности. Датчиком освещенности служит фоторезистор R6, установленный в защищенном от осадков месте. На него не должны попадать вет управляемых автоматом ламп и прямые солнечные лучи. Чтобы выполнить последнее условие, светочувствительную поверхность фоторезистора рекомендуется сориентировать на север, прикрыв с запада и востока небольшими экранами. Пока уровень естественного освещения достаточен, напряжение на инвертирующем входе ОУ DA1 меньше, чем на неинвертирующем. На выходе ОУ напряжение близко к потенциалу плюсового вывода конденсатора С5. Трамзистор VT1 открыт, VT2 — закрыт. Через светодиод U1.2 течет ток, но при показанном на схеме состоянии контактов реле К1 это не вызывает переключения, так как цепь фототиристора U1.1 разомкнута. Конденсатор С1 заряжен до напряжения приблизительно 300 В.С наступлением сумерек сопротивление фоторезистора возрастет, напряжение на инвертирующем входе ОУ увеличится. По достижении заданного подстроечным резистором R7 уровня ОУ изменит состояние, его выходное напряжение станет близким к потенциалу минусового вывода конденсатора С5. Транзистор VT1 закроется, VT2 — откроется. Через светодиод U2.2 потечет ток, фототиристор U2.1 включится, в результате конденсатор С5 разрядится через обмотку реле К1, что переведет последнее в другое устойчивое состояние. Замкнувшиеся контакты К1.5 и К1.6 включат освещение. Цепь фототиристора U2.1 будет разомкнута, и начнется зарядка конденсатора через резистор R1 и диод VD1. Резистор R8 обеспечивает переключение ОУ с гистерезисом, необходимым, чтобы на пороге срабатывания автомата небольшие колебания освещенности не приводили к многократным включениям и выключениям освещения. Конденсатор С6 устраняет сетевые наводки и замедляет срабатывание автомата, что уменьшает вероятность выключения ламп при кратковременном освещении фоторезистора R6, например, светом фар проходящих автомобилей. Резистор R4 защищает ОУ от превышения максимально допустимого синфазного входного напряжения. В качестве R6 автор использовал фоторезистор ФСД-Г1, чем объясняется высокое сопротивление резистора R5 и применение ОУ КР544УД2А с полевыми транзисторами на входе. Если заменить фоторезистор на ФСК-П или СФ2-5, номинал резистора R5 следует уменьшить примерно до 1 МОм. В этом случае и ОУ можно заменить на К140УД6 или К140УД7.

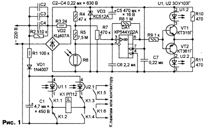
Автомат собран на печатной плате размерами 62,5x97,5 мм (рис. 2). Конденсаторы С2—С4 — К73-17. Можно использовать и другие, например, К73-16 на напряжение не менее 400 В. Конденсаторы С6 и С7 — КМ-6, оксидные С1 и С5 — импортные аналоги К50-35. Последние устанавливают параллельно поверхности платы, причем С1 — со стороны печатных проводников. Резистор R5 — С1-4 или КИМ, остальные постоянные — МЛТ, подстроеч-ный(Р7)-СПЗ-19б. Транзисторы VT1 и VT2 — любые кремниевые маломощные соответствующей структуры (например, серий КТ3102 и КТ3107 с любыми буквенными индексами соответственно). В качестве стабилитрона VD3 кроме указанного на схеме КС512А подойдет любой другой, имеющий напряжение стабилизации 11... 15 В, например, Д814Г, Д814Д, КС512Б, КС515Г. Диодный мост КЦ407А может быть заменен на четыре одиночных диода (например, серий КД103, КД503, КД509, КД522). Допустимое обратное напряжение диода VD1 — не менее 600 В. Вместо оптронов ЗОУ103Г (U1 и U2) пригодны АОУ115Г или АОУ115Д, но у них другой корпус. В крайнем случае можно применить оптроны АОУ103 с индексами Б или В. Опыт показывает, что большинство из них способно выдержать напряжение 300 В. Смонтированную плату устанавливают внутри защитного кожуха реле. К прямоугольным контактным площадкам в нижней (по рис. 2) части платы припаивают лепестки, использовавшиеся в реле, отгибают их приблизительно под прямым углом и крепят винтами М4 к резьбовым втулкам основания реле. Противоположная часть платы входит в паз на верхней панели реле. Один из выводов обмотки реле с контактами К1.1 и К1.2 уже соединен, второй отпаивают от соответствующего лепестка и соединяют с контактами К1.3 и К1.4. Фоторезистор подключают к контактным площадкам платы с помощью витой пары проводов. Автомат предварительно регулируют, не включая в сеть, а запитав от источника постоянного напряжения, немного меньшего напряжения стабилизации VD3. Источник подключают параллельно стабилитрону. Затеняя фоторезистор R6, добиваются его освещенности, близкой к той, при которой искусственное освещение должно включиться. Подключив вольтметр между выходом ОУ и минусовым выводом источника питания, вращают ось подстроечного резистора R7. При проходе его движком приблизительно среднего положения показания вольтметра должны скачком измениться. В противном случае следует установить резистор R5 другого номинала. Отсоединив вспомогательный источник, включают автомат в сеть. Затеняя и освещая фоторезистор R6, убеждаются, что каждый раз положение якоря реле изменяется на противоположное. Следует иметь в виду, что после затенения фоторезистора переключение реле происходит с задержкой приблизительно на 7 с. После освещения задержка заметно меньше — всего 2...3 с. Если реле не срабатывает, поменяйте местами выводы его обмотки. Окончательную подстройку порога срабатывания автомата производят на месте его установки. Общая мощность ламп, коммутируемых одной парой контактов реле, может доходить до 450 Вт. Если этого недостаточно, между лампами и автоматом следует установить контактор на соответствующий ток. Реле РП12 снабжено рычагом, позволяющим при необходимости вручную переводить якорь из одного устойчивого состояния в другое. Этим можно воспользоваться для того, чтобы, например, включить освещение в дневное время или выключить его в ночное. Если заменить фоторезистор R6 на терморезистор и соответствующим образом подобрать номиналы резисторов R4, R5 и R7, рассмотренное устройство может служить термостабилизатором.

Обсудить эту статью на форуме (0 ответов).
Вся информация, предоставленная на данном ресурсе разрешена к ознакомлению детям школьного возраста. Все практическое использование может быть связана с повышенной электрической опасностью и разрешено детям только под присмотром взрослых.