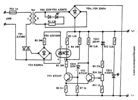
Зарядка батарей прекращается при достижении на клеммах напряжения выше 12,5 В.
Преимуществом устройства является возможность автоматического отключения его от сети и подключения к ней за счет энергии аккумуляторных батарей. При соответствующей замене элементов автомат можно использовать для подзарядки аккумуляторов резервного питания АТС и др. объектов. Силовой трансформатор в автомате использован стандартный, типа ТПП-318У, обеспечивающий на выходе вторичной обмотки напряжение не менее 16 В (ток нагрузки не менее 10А). Транзисторы VT1, VT2 можно заменить на КТ603. Симистор VD1 необходимо установить на теплоотвод с площадью не менее 100 кв.см.
Автомат для зарядки аккумуляторных батарей
Doc
Просмотров: 14077