зарядное устройство для аккамулятора

www.radio-portal.ru__1111

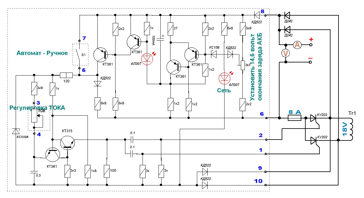
Вот решил по делиться схемкой ЗУ у меня оно работает более 10 лет никаких проблем с ним не было как говорится удачная схема полная зашита от КЗ и переполюсовки АКБ Печатка и печатка с деталями здесь: http://depositfiles.com/files/aogqvam1u

Файлы необходимые к схеме

Обсудить эту статью на форуме (0 ответов).
Вся информация, предоставленная на данном ресурсе разрешена к ознакомлению детям школьного возраста. Все практическое использование может быть связана с повышенной электрической опасностью и разрешено детям только под присмотром взрослых.