Бортовой компьютер М1.5.4. Версия 1.01

1. Описание

"Бортовой компьютер М1.5.4" (далее "БК") предназначен для отображения в режиме реального времени параметров движения на маршрутне, значений внутренних переменных и кодов неисправностей ЭБУ, а также управления исполнительными механизмами системы управления двигателем с распределенным впрыском топлива и контроллерами Bosch M1.5.4 и Январь-5 как с датчиком кислорода, так и без него.

"БК" имеет пять режимов работы: режим маршрутного компьютера, режим отображения значения внутренних переменных ЭБУ, режим отображения и сброса кодов неисправностей ЭБУ, режим управления исполнительными механизмами ЭБУ и режим вывода информации о данном приборе. Переключение между режимами осуществляется нажатием кнопки "Режим".

Режим маршрутного компьютера

После включения "БК" автоматически переходит в режим маршрутного компьютера. В режиме маршрутного компьютера накапливаются и отображаются следующие параметры движения:

пройденное расстояние от начала маршрута (в метрах);
время нахождения на маршруте (включенное зажигание);
время в движении (при скорости движения >= 3 км/час);
текущая скорость движения автомобиля (в км/час);
средняя скорость движения на маршруте (в км/час). Средняя скорость действительна после пробега не менее 1 км;
потраченное на маршруте топливо (в миллилитрах);
средний расход топлива на маршруте (в литрах на 100 км). Средний расход действителен после пробега не менее 1 км.
Перебор отображаемых параметров осуществляется кнопками "Влево" и "Вправо".

Для остановки подсчета параметров маршрута (без их обнуления) необходимо однократно нажать кнопку "Выбор". Для возобновления подсчета параметров необходимо повторно нажать кнопку "Выбор". Контроль останова/запуска параметров можно осуществить просматривая "время нахождения на маршруте". При остановленном подсчете счетчик секунд остановлен.

Для начала нового маршрута (обнуления параметров предыдущего маршрута) необходимо нажать и удерживать нажатой в течение не менее 1,5 секунд кнопку "Выбор".

Режим просмотра внутренних переменных ЭБУ.

В режиме отображения значений внутренних переменных "БК" показывает в режиме реального времени одну из следующих переменных:

Идентификатор ПО ЭБУ;
Положение дроссельной заслонки (в процентах);
Температура охлаждающей жидкости (в градусах);
Обороты двигателя (в числе оборотов в минуту);
Желаемые обороты холостого хода (в числе оборотов в минуту);
Угол опережения зажигания (в градусах);
Скорость автомобиля (в километрах в час);
Текущее положение регулятора холостого хода (в числе шагов);
Желаемое положение регулятора холостого хода (в числе шагов);
Коэффициент коррекции времени впрыска;
Напряжение на датчике кислорода для двигателя с датчиком кислорода (в вольтах);
Коэффициент коррекции СО для двигателя без датчика кислорода;
соотношение воздух/топливо для двигателя с датчиком кислорода;
Напряжение бортовой сети (в вольтах);
Длительность импульса впрыска (в миллисекундах);
Цикловый расход топлива (в миллиграммах на такт);
Массовый расход воздуха (в килограммах в час);
Часовой расход топлива (в литрах в час);
Путевой расход топлива (в литрах на 100 километров).
Путевой расход топлива выводится только при движении автомобиля;
Признак обнаружения детонации (да/нет);
Признак блокировки топливоподачи (да/нет);
Признак холостого хода (да/нет);
Признак мощностного обогащения (да/нет).
"БК" в режиме просмотра внутренних переменных ЭБУ отслеживает их выход за допустимые пределы, выдавая звуковой сигнал в одном из следующих случаев:

в режиме отображения температуры охлаждающей жидкости при превышении температурой значения 110 градусов по Цельсию.
в режиме отображения оборотов двигателя при превышении оборотами значения 5520 оборотов в минуту;
в режиме отображения напряжения бортовой сети при понижении напряжения ниже 10 вольт;
в режиме отображения напряжения бортовой сети при повышении напряжения выше 15 вольт;
в режиме отображения признака обнаружения детонации при обнаружении детонации;
в режиме отображения признака блокировки топливоподачи при блокировке подачи топлива;
в режиме отображения признака мощностного обогащения при обогащении смеси по мощности.
Перебор отображаемых параметров осуществляется кнопками "Влево" и "Вправо".

Режим просмотра и стирания кодов неисправностей ЭБУ

В режиме отображения кодов неисправностей "БК" в цикле считывает из блока управления коды неисправностей и отображает на дисплее их число. Если кодов неисправностей нет, то доступна только кнопка "Режим", при нажатии на которую происходит выход из режима отображения кодов неисправностей. Если коды неисправностей есть, то для их просмотра необходимо нажать кнопки "Выбор", "Влево" или "Вправо". Пролистывание считанных кодов неисправностей осуществляется кнопками "Влево" и "Вправо". Для выхода из режима отображения кодов неисправностей без их очистки необходимо нажать кнопку "Режим". Для стирания кодов неисправностей необходимо нажать кнопку "Ввод" и удерживать ее не менее 1,5 секунд. В этом случае "БК" сотрет коды неисправностей в ЭБУ и вновь считает их (после стирания должно быть считано 0 неисправностей). Коды неисправностей отображаются по стандарту SAE J2012. Их расшифровка приведена на последней странице данного описания.

Режим управления исполнительными механизмами ЭБУ

В режиме управления исполнительными механизмами доступны следующие исполнительные механизмы и внутренние переменные ЭБУ:

Лампа Check Engine;
Реле вентилятора системы охлаждения двигателя;
Реле управления бензонасосом;
Катушка зажигания 1 (1 и 4 цилиндры);
Катушка зажигания 2 (2 и 3 цилиндры);
Форсунка 1;
Форсунка 2;
Форсунка 3;
Форсунка 4;
Коэффициент коррекции СО для двигателя без датчика кислорода;
Обороты холостого хода;
Положение регулятора холостого хода.
Пролистывание исполнительных механизмов осуществляется кнопками "Влево" и "Вправо". При этом для каждого механизма отображается его текущее состояние (кроме катушек зажигания и форсунок). Для перехода к управлению текущим исполнительным механизмом необходимо нажать кнопку "Выбор". После этого возможно изменить состояние исполнительного механизма однократным нажатием или нажатием и удержанием кнопок "Влево" и "Вправо". Изменение состояния исполнительного механизма индицируется символом '*' в первой позиции дисплея. Для возврата управления исполнительным механизмом ЭБУ необходимо вновь нажать кнопку "Выбор".

Примечание 1: При управлении каким-либо исполнительным механизмом со стороны диагностического оборудования ЭБУ лишается возможности управления этим исполнительным механизмом. Поэтому после перехода к управлению исполнительным механизмом (символ '*' в первой позиции дисплея) невозможно переключиться на другой режим, пока управление не будет возвращено ЭБУ повторным нажатием кнопки "Выбор".

Примечание 2: Реле управления бензонасосом доступно только при включенном зажигании и не работающем двигателе. При нажатии на кнопку "Влево" бензонасос выключается, при нажатии на кнопку "Вправо" бензонасос включается. Если управление бензонасосом невозможно, вместо состояния бензонасоса выводятся прочерки.

Примечание 3: Катушки зажигания доступны только при включенном зажигании и не работающем двигателе. При нажатии на кнопку "Выбор" на катушку зажигания будет выдано 20 импульсов длительностью 5 мсек с паузой 5 мсек. Работа катушки зажигания индицируется символами '***' и звуковым сигналом.

Примечание 4: Форсунки доступны только при включенном зажигании и не работающем двигателе. При нажатии на кнопку "Выбор" на форсунку будет выдан импульс длительностью 2 мсек. Работа форсунки индицируется символами '***' и звуковым сигналом.
Для блоков управления с одновременным впрыском доступен только параметр "Форсунка 1". При нажатии на кнопку "Выбор" для параметра "Форсунка 1" импульс будет выдан одновременно на форсунки всех цилиндров.
Для блоков управления с попарно-параллельным впрыском доступны только параметры "Форсунка 1" и "Форсунка 2". При нажатии на кнопку "Выбор" для параметра "Форсунка 1" импульс будет выдан на форсунки 1 и 4 цилиндров. При нажатии на кнопку "Выбор" для параметра "Форсунка 2" импульс будет выдан на форсунки 2 и 3 цилиндров.
Для блоков управления с фазированным впрыском доступны все форсунки.
ВНИМАНИЕ: Для двигателей с одновременным и попарно-параллельным впрыском НЕ РЕКОМЕНДУЕТСЯ более 5 раз подряд включать форсунки, так как свечи будут залиты впрыснутым бензином и последующее включение двигателя будет затруднительно (будет необходимо продуть цилиндры прокручиванием двигателя с полностью открытой дроссельной заслонкой в течение 20-30 секунд).

Примечание 5: Изменение коэффициента коррекции СО возможно только двигателях без датчика кислорода и прошивках, допускающих отсутствие СО-потенциометра (например M1V13R55, M1V13R59, M1V13R61). При нажатии на кнопку "Влево" коэффициент коррекции СО уменьшается (на 0.003 для однократного нажатия и на 0.019 для удержания кнопки), при нажатии на кнопку "Вправо" коэффициент коррекции СО увеличивается (на 0.003 для однократного нажатия и на 0.019 для удержания кнопки). Максимальному обеднению смеси соответсвует коэффициент коррекции СО -0.25, максимальному обогащению смеси соответствует коэффициент коррекции СО +0.25. Сохранение измененного значения в памяти ЭБУ происходит при нажатии на кнопку "Выбор" и возможно только при отключенном СО-потенциометре (отключение СО-потенциометра рекомендуется специалистами АвтоВАЗа для прошивок, допускающих его отсутствие), так как СО-потенциометр имеет более высокий приоритет, чем диагностическое оборудование.

Примечание 6: При управлении положением регулятора холостого хода нажатие на кнопку "Влево" уменьшает его текущее положение (на 1 для однократного нажатия и на 5 для удержания кнопки), нажатие на кнопку "Вправо" увеличивает его текущее положение (на 1 для однократного нажатия и на 5 для удержания кнопки). При положении РХХ равном 255 шагов шток регулятора холостого хода полностью вдвинут (воздушный канал открыт, обороты максимальны), при положении РХХ равном 0 шагов шток регулятора холостого хода полностью выдвинут (воздушный канал закрыт, двигатель заглушен).
ВНИМАНИЕ: При установке положения РХХ 0 шагов на снятом с двигателя РХХ возможно выпадание штока регулятора.

Примечание 7: При управлении оборотами холостого хода нажатие на кнопку "Влево" уменьшает значение желаемых оборотов (на 10 для однократного нажатия и на 50 для удержания кнопки), нажатие на кнопку "Вправо" увеличивает значение желаемых оборотов (на 10 для однократного нажатия и на 50 для удержания кнопки). Заметьте - управление происходит значением желаемых оборотов Х.Х., а на дисплее отражается текущее значение оборотов Х.Х. В связи с этим возможна задержка в установке оборотов (двигателю необходимо некоторое время на то, чтобы желаемые обороты стали текущими).

 

auto_comp1

auto_comp1
Режим отображения информации о приборе

Для перехода в режим выдачи информации о "БК" необходимо выключить зажигание, нажать кнопку "Режим" и включить зажигание (удерживая ее нажатой). В этом режиме можно просмотреть информацию о версии прибора и его авторах.

Перебор отображаемой информации осуществляется кнопками "Влево" и "Вправо".

Выход из режима осуществляется нажатием кнопки "Режим".

2. Информация по подключению

Если Ваш автомобиль не оборудован иммобилайзером, то связь информационной линии диагностического интерфейса (K-Line) блока управления и контакта "М" колодки диагностики, к которому подключается контакт 1 разъема X3 "БК", разорвана. Для исправления этой ситуации необходимо поставить перемычку между выводами 9 и 18 колодки для подключения иммобилайзера. Если Вам уже делали диагностику в автосервисе, то, скорее всего, данная перемычка уже установлена.

Подсчет пройденного расстояния и скорости движения осуществляется по сигналам от датчика скорости системы управления двигателем (контакт 3 (SPEED) разъема X3 схемы "БК"). Данный сигнал можно снять с зелено/красного провода жгута системы впрыска, идущего на контакт 9 соединителя контроллера.

Подсчет истраченного топлива осуществляется по сигналу расходу топлива ЭБУ (контакт 1 (FUEL) разъема X3 схемы "БК"). Данный сигнал можно снять с оранжево/голубого провода жгута системы впрыска, идущего на контакт 54 соединителя контроллера.

Питание (контакт 1 (+АКБ) разъема X2 схемы "БК") на "БК" рекомендуется подавать с выключателя зажигания - сине/красный провод жгута системы впрыска, идущий на контакт 27 соединителя контроллера. При этом "БК" будет автоматически включаться при включении зажигания и выключаться при выключении зажигания. В некоторых комплектациях автомобилей присутствует разъем для подключения маршрутного компьютера, в который входят сигналы с датчика скорости, расхода топлива и напряжение питания с замка зажигания. При наличии такого разъема рекомендуется брать эти сигналы с него.

3. Важное замечание

После включения зажигания контроллер Bosch M1.5.4 пытается установить связь с иммобилайзером. Если Ваш автомобиль не оборудован имобилайзером, то сигналы к иммобилайзеру попадут на вход "БК". Если в момент установки связи контроллера двигателя с иммобилайзером "БК" подключен к диагностической линии и работает в режиме просмотра внутренних переменных, кодов неисправностей или управления исполнительными механизмами ЭБУ, то двигатель может заглохнуть. Для исключения этой ситуации не переводите "БК" в эти режимы сразу после включения зажигания.

ВНИМАНИЕ: В программном обеспечении иммобилайзеров, выпущенных до марта 2000 года имеется ошибка, связанная с возможной рассинхронизацией информации в ЭБУ и иммобилайзере при работе диагностического оборудования, что может привести к замене иммобилайзера и ЭБУ. При проведении диагностики, в этом случае, необходимо перевести иммобилайзер в режим технического обслуживания.

К автомобилям, оборудованным иммобилайзером, все вышесказанное не относится.

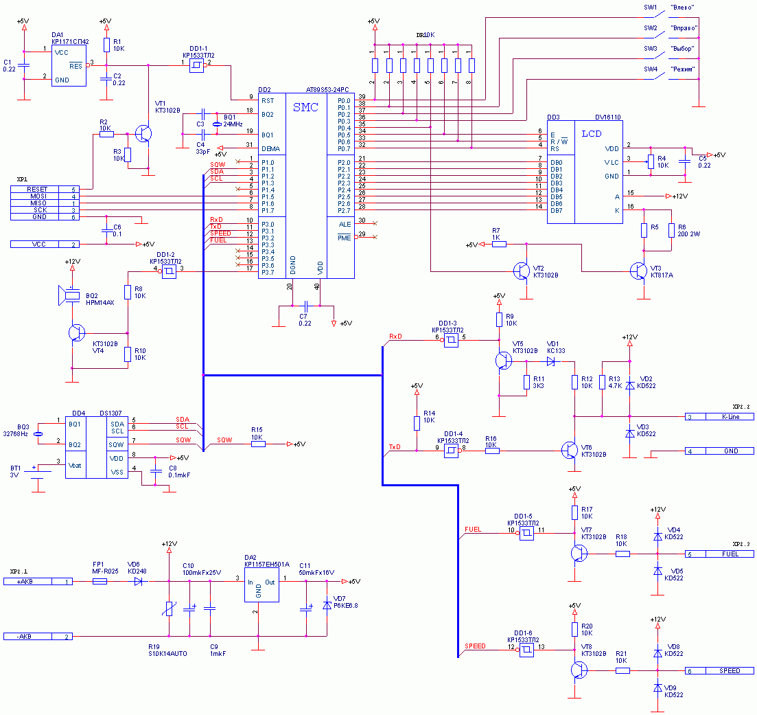
4. Описание схемы и рекомендации по выбору элементной базы

 

 

 

Формирователь сигнала "Сброс"

Для надежного запуска микроконтроллера после подачи напряжения питания и блокировки работы микроконтроллера при понижении напряжения питания в схеме "БК" применена микросхема супервизора напряжения питания КР1171СП42 (DA1), удерживающая своем выходе уровень логического нуля при напряжении питания меньшем 4.2В. Задержку перехода выхода в состояние логической единицы после установки напряжения питания выше 4.2В обеспечивает конденсатор C2.

Данная микросхема может быть заменена на функционально аналогичную Mitsumi PST529D (полные функциональный и конструктивный аналог); Dallas Semiconductor DS1233-15 (полный функциональный аналог, другая цоколевка); Analog Devices ADM705, Maxim MAX705 (супервизор питания с Watch Dog).

В крайнем случае данную микросхему можно не ставить вообще. Формировать сигнал сброса будет RC цепочка R1-C2. Желательно при этом увеличить емкость C2 до 1 мкФ, и параллельно резистору R1 поставить диод типа КД510 - КД522 катодом на "+" источника питания. Но при этом будут возможны случаи зависания прибора при провалах питания.

Выбор ЖК индикатора

Для отображения информации служит однострочный 16-ти символьный русифицированный ЖК индикатор со светодиодной подсветкой (DD3). В схеме заложен ЖКИ фирмы Data Vision DV16110 с расширенным температурным диапазоном, хотя включенный по "обычной" схеме (для задействования функций расширенного температурного диапазона необходим двухполярный источник питания).

Данный индикатор может быть заменен аналогичным от других фирм, главное соблюсти следующие требования:

контроллер ЖКИ совместимый с KS0066;
русифицированный;
1 строка 16 символов.
Примером могут служить Seico, Hantronic (продает "Аргуссофт"), JA-16101 фирмы JE-AN Electronic (продает "Аргуссофт"), AC161B фирмы Ampire (продает "Гамма") и т.п.

Схема питания "МК"

"БК" питается от бортовой сети автомобиля, в которой возможны значительные броски питания и помехи. Для исключения неблагоприятных факторов предназначен ряд дополнительных элементов.

Для защиты схемы от "переполюсовки" служит диод КД248 (VD6). Данный диод может быть заменен любым аналогичным с прямым током не менее 300 mA, например 1N4001 фирмы DC Components.

Для защиты схемы от бросков по питанию служит специальный автомобильный варистор R19 фирмы S+M (Siemens Matsushita Components) SIOV S10K14AUTO. Данный варистор может быть заменен стабилитроном (катод на "+АКБ", анод на "-АКБ") с напряжением стабилизации 15-20 В типа КС515, КС518.

Для защиты низковольтной части схемы от перегорания в результате "пробоя" стабилизатора (DA2) (такие случаи были отмечены эксплуатацией) служит защитный диод VD7 P6KE6.8A фирмы Motorola. Данный защитный диод может быть заменен на схожие по характеристикам 1.5KE6.8, SA5.0A фирмы Motorola или стабилитрон с напряжением пробоя от 5,6 до 6,8В (например КС456).

Для защиты цепей автомобиля, с которых берется напряжение питания для "БК" от короткого замыкания в "БК" служит самовосстанавливающийся предохранитель FP1 MF-R025 фирмы BOURNS с током пропускания 250 мА.

Схема генерации звука

Для подтверждения нажатия кнопок и смены режима служит схема генерации звука (DD1-2, VT4 и BQ2). Основным элементом схемы является пьезоэлектрический излучатель звука HPM14AX фирмы JL-World. Его особенностью является встроенный генератор на частоту 3500 - 4000 Гц, поэтому для генерации звука на него достаточно подать напряжение питания (12 вольт). Подача напряжения питания на излучатель осуществляется через транзистор VT4. Так как ток, протекающий через излучатель, составляет примерно 40 - 50 мА, то транзистор должен допускать ток коллектора не менее 50 мА. Данный излучатель может быть заменен на HPM14A, HPM24A, HPM24AX и аналогичные с напряжением питания не менее 12В.

Схема сопряжения с датчиками скорости и расхода топлива

Преобразование уровней сигналов от датчиков скорости и расхода топлива в ТТЛ уровни осуществляет схема сопряжения, выполненная на транзисторах VT7 (датчик расхода топлива) и VT8 (датчик скорости). Формирование фронтов принимаемого от ЭБУ сигнала выполняют триггеры Шмитта DD1.5 и DD1.6. Для защиты входа "БК" от возможных выбросов напряжения положительной и отрицательной полярности, превышающих напряжение питания, служат диоды VD4, VD5, V8 и VD9. Для этих целей могут быть использованы любые маломощные импульсные диоды, типа КД510, КД511, КД522.

Схема сопряжения с диагностическим интерфейсом ISO9141 (K-Line)

Преобразование сигналов из ТТЛ уровней в уровни сигналов диагностической линии (K-Line) осуществляет схема сопряжения с диагностической линией, выполненная на транзисторах VT5 (приемный ключ) и VT6 (передающий ключ). Для защиты входа "БК" от возможных выбросов напряжения положительной и отрицательной полярности, превышающих напряжение питания, на диагностической линии служат диоды VD2 и VD3. Для этих целей могут быть использованы любые маломощные импульсные диоды, типа КД510, КД511, КД522. Так как по спецификации ISO9141 уровень сигнала логического нуля может иметь уровень, значительно выше нулевого напряжения, то необходимо обеспечить надежное закрытие транзистора приемного ключа при уровне входного напряжения не менее 3,3 В. Эту задачу выполняет стабилитрон VD1 типа КС133. Формирование фронтов принимаемого от ЭБУ сигнала выполняет триггер Шмитта DD1.3.

Часы реального времени

Для формирования меток времени (используемых при подсчете временных параметров маршрута), а также хранения параметров маршрута при выключенном питании "БК" служит микросхема DD4 часов реального времени (RTC) с энергонезависимой памятью DS1307. Синхронизация ее работы осуществляется от часового кварцевого резонатора BQ3 с частотой 32,768 кГц. Для сохранения параметров маршрута при выключенном питании служит литиевая батарея BT1 CR2032, рассчитанная на напряжение 3В. Данная батарея может быть заменена на любой другой источник питания с напряжением 3В.

Компиляция управляющей программы

Модули управляющей программы написаны на языках ассемблер и Си для компилятора Keil (Keil Electronik GmbH). Программа писалась и компилировалась в интегрированной среде Keil mVision2 V2.04b, ассемблере A51 v6.00f, компилятор Си C51 v6.00i, линковщик BL51 v4.00d. Файл проекта — mktstr.Uv2

В файле program.zip находятся исходники модулей управляющей программы, в файле mktstr.zip - откомпилированная программа в формате Intel HEX, а в файле tuning.zip - краткие рекомендации по настройке.

Автор проекта: Александр Алехин (E-mail: Адрес электронной почты защищен от спам-ботов. Для просмотра адреса в браузере должен быть включен Javascript.)

Обсудить эту статью на форуме (0 ответов).
Вся информация, предоставленная на данном ресурсе разрешена к ознакомлению детям школьного возраста. Все практическое использование может быть связана с повышенной электрической опасностью и разрешено детям только под присмотром взрослых.