Усилитель с переключаемым коэффициэнтом усиления

http://www.radio-portal.ru/https://vpn.radio-portal.su/cache/MICAMP1_images_stories_pictures_thumb_medium600_0.png

http://www.radio-portal.ru/images/stories/pictures/MICAMP1.png

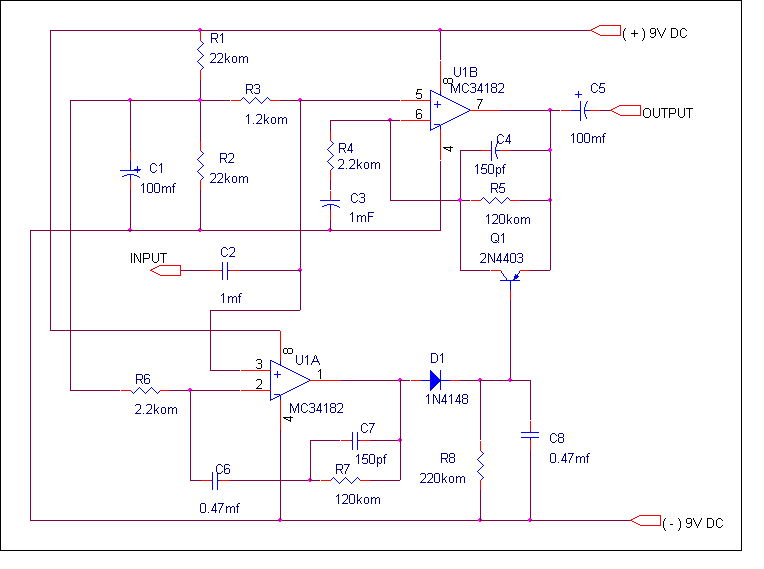
Усилитель с переключаемым коэффициэнтом усиления может найти широкое применение в системах громкоговорящей связи. Такие усилители в режиме молчания должны обеспечивать подавление паразитных помех. С этой целью в схему вводят пороговое устройство, изменяющее коэффициэнт усиления усилителя от минимального до максимального, когда уровень низкочастотного сигнала превышает в заданное число раз уровень существующих помех. Схема порогового устройства, приведённая на рисунке содержит пороговый усилитель низкой частоты, пиковый детектор, электронный ключ. Схема должна производить переключение коэффициэнта усиления без щелчков и без ощутимых искажений речевого сигнала. Приведённа схема устройства на операционном усилителе, снабжённым пороговым устройством, которое изменяет коэффициэнт усиления от единичного до номинального, когда напряжение на его входе превышает уровень 30 mV.

Обсудить эту статью на форуме (0 ответов).
Вся информация, предоставленная на данном ресурсе разрешена к ознакомлению детям школьного возраста. Все практическое использование может быть связана с повышенной электрической опасностью и разрешено детям только под присмотром взрослых.