Эффект "Дистошн" для электрогитары

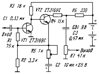
На рисунке показана простая схема реализации эффекта "дистошн". В ней используются широко распространенные малошумящие транзисторы. Устройство представляет собой двухкаскадный усилитель с гальванической связью и большим коэффициентом передачи. Благодаря этому даже при номинальном сигнале на входе наступает его симметричное двустороннее ограничение на выходе (эффект "дистошн").
Глубину эффекта можно плавно регулировать изменением коэффициента передачи каскада переменным резистором R5, включенным в цепь отрицательной обратной связи.
Для устранения перегрузки входа усилителя звуковой частоты выходной сигнал с устройства "дистошн" снимается с части коллекторной нагрузки транзистора VT2 (R6) с коэффициентом деления 1:30. Кроме того, выходной сигнал может плавно регулироваться переменным резистором R7.
Питание устройства от автономного источника тока - батареи с напряжением 9 В.
По материалам журнала "Радио телевизия електроника"
P.S. В конструкции устройства вместо указанных транзисторов можно использовать отечественные КТ3102А.
Обсудить эту статью на форуме (0 ответов).
Вся информация, предоставленная на данном ресурсе разрешена к ознакомлению детям школьного возраста. Все практическое использование может быть связана с повышенной электрической опасностью и разрешено детям только под присмотром взрослых.