Усилитель мощности на TDA1552Q

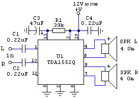
http://www.radio-portal.ru/images/stories/pictures/AMP1.pngКомпонентами C3 и R1 задается время задержки подключения динамиков, что избавляет их от характерных хлопков при включении питанияусилителя. Задержку можно регулировать, изменяя сопротивление резистора или емкость конденсатора.

Обязательно привинтите микросхему к радиатору. Им может быть кусок алюминиевой пластины размером 120Х50мм. Чем больше радиатор, тем большую мощность будет отдавать микросхема в нагрузку и меньше перегреваться. Это также избавит микросхему от срабатывания ее внутренней защиты при перегреве. Напряжение питания должно быть не стабилизированным, как уже упоминалось выше, микросхема содержит встроенный стабилизатор напряжения. И самое важное - провода питания, идущие к микросхеме, должны быть скручены, иначе при повышении громкости микросхему будет "заваливать" (на слух - это ужасные искажения).

Обсудить эту статью на форуме (0 ответов).
Вся информация, предоставленная на данном ресурсе разрешена к ознакомлению детям школьного возраста. Все практическое использование может быть связана с повышенной электрической опасностью и разрешено детям только под присмотром взрослых.