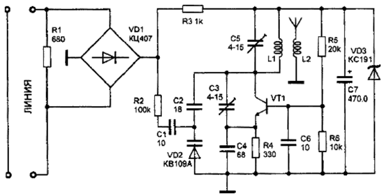
Устройство, схема которого представлена ниже, представляет собой УКВ ЧМ передатчик в радиовещательном диапазоне частот. Питается оно от телефонной линии и имеет выходную мощность около 20 мВт. Основное отличие этого устройства от описанных выше заключается в способе подсоединения к телефонной линии. В данном случае устройство подключается в разрыв одного из проводов линии в любом месте по всей длине кабеля.
Резистор R1 включается в разрыв одного из проводов телефонной сети. При снятии трубки телефонного аппарата в цепи появляется ток, который, в зависимости от типа аппарата и состояния линии, находится в пределах 10-35 мА. Этот ток, протекая через резистор R1, вызывает на нем падение напряжения порядка 4-25 В. Напряжение поступает на выпрямительную диодную сборку типа КЦ407, благодаря которой устройство может подключаться в линию без соблюдения полярности. Высокочастотная часть схемы запитывается от параметрического стабилизатора, собранного на резисторе R3, стабилитроне VD3 типа КС191 и конденсаторе С7. Стабилизатор ограничивает излишек напряжения, поступающего с диодной сборки VD1.
Задающий генератор выполнен на транзисторе VT1 типа КТ315. Частотная модуляция осуществляется путем изменения емкости варикапа VD2 типа КВ109А. Модулирующее напряжение поступает из линии через последовательно включенные резистор R2 и конденсатор С1. Первый ограничивает уровень низкочастотного сигнала, второй - исключает проникновение постоянного напряжения линии в цепь модулятора. Частотно-модулированный сигнал с катушки связи L2 поступает в антенну, в качестве которой используется отрезок монтажного провода длиной, равной четверти длины волны, на которой работает передатчик.
Транзистор VT1 можно заменить на КТ3102, КТ368. Диодную сборку VD1 можно заменить на четыре диода КД102 или КД103. Стабилитрон VD3 можно использовать любой с напряжением стабилизации 6,8-10 В. Конденсатор С7 должен быть рассчитан на рабочее напряжение, большее напряжения стабилизации VD3. Катушка L1 намотана на корпусе подстроечного конденсатора С5 и содержит 7 витков провода ПЭВ 0,31 мм. Катушка L2 намотана поверх катушки L1 тем же проводом - 2 витка.
При настройке конденсаторы С3 и С5 подстраивают так, чтобы в нужном диапазоне (65-108 МГц) передавался сигнал максимально возможной мощности. Дальность действия собранного радиоретранслятора в зависимости от условий приема составляет 30-150 м.
Источник : Андрианов В.И., Бородин В.А., Соколов А.В. "Шпионские штучки: Устройства для защиты объектов и информации"