стробоскоп из светодиодов

Больше
25 янв 2012 18:12 #1 от Сантила
Сантила создал тему: стробоскоп из светодиодов
хочу собрать стробоскоп из светодиодов,как на спец авто..но не могу найти схему...хочется попроще...

Пожалуйста Войти или Регистрация, чтобы присоединиться к беседе.

Больше
26 янв 2012 06:33 #2 от Doc
Doc ответил в теме стробоскоп из светодиодов
напиши цикличнойть и переодичноть вспышек - нарисуем схему

Малое знание опасно, впрочем, как и большое....

Пожалуйста Войти или Регистрация, чтобы присоединиться к беседе.

Больше
26 янв 2012 06:49 - 26 янв 2012 10:13 #3 от Сантила
Сантила ответил в теме Re: стробоскоп из светодиодов




вот так же хочется,чтобы можно было регулировать...
Последнее редактирование: 26 янв 2012 10:13 пользователем Doc.

Пожалуйста Войти или Регистрация, чтобы присоединиться к беседе.

Больше
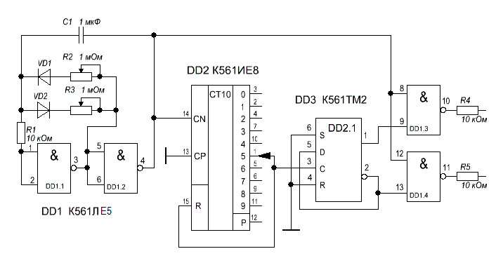
26 янв 2012 17:35 #4 от Doc
вот схема именно такого стробоскопа

Малое знание опасно, впрочем, как и большое....
Вложения:

Пожалуйста Войти или Регистрация, чтобы присоединиться к беседе.

Больше
27 янв 2012 02:27 #5 от Сантила
Сантила ответил в теме Re: стробоскоп из светодиодов
Спасибо большое!)

Пожалуйста Войти или Регистрация, чтобы присоединиться к беседе.

Модераторы: Doc
Вся информация, предоставленная на данном ресурсе разрешена к ознакомлению детям школьного возраста. Все практическое использование может быть связана с повышенной электрической опасностью и разрешено детям только под присмотром взрослых.