- Спасибо получено: 0
Помогите,нужен выходной каскад
- Илюха
-
Автор темы
Less
Больше
26 окт 2007 20:28 #1
от Илюха
Илюха создал тему: Помогите,нужен выходной каскад
Здравствуйте!Я пока плохо разбираюсь в радиотехнике.Собираю схему,на выход нужен усилитель для подключения нагрузки порядка 1А.Сможет кто-нить предложить схему выходного каскада?
С уважением Илья
С уважением Илья
Вложения:
Пожалуйста Войти или Регистрация, чтобы присоединиться к беседе.
- АЛЁ
-
- Не в сети
Less
Больше
- Сообщений: 41
- Спасибо получено: 0
26 окт 2007 21:17 #2
от АЛЁ
АЛЁ ответил в теме Помогите,нужен выходной каскад
Конечно сможет.
Только надо знать, куда подключается и что за нагрузка?
К Power Bus или к Track?
Параметры Power Bus?
Только надо знать, куда подключается и что за нагрузка?
К Power Bus или к Track?
Параметры Power Bus?
Пожалуйста Войти или Регистрация, чтобы присоединиться к беседе.
- Илюха
-
Автор темы
Less
Больше
- Спасибо получено: 0
26 окт 2007 22:28 #3
от Илюха
Илюха ответил в теме Помогите,нужен выходной каскад
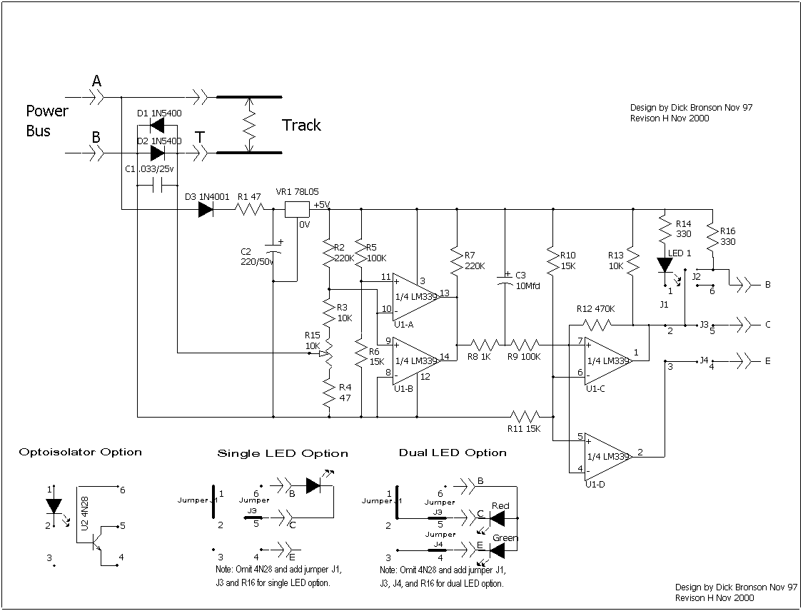
Да нет.То вход.А надо с выхода микросхемы.Разъем С и Е.По-идее оно работает на переключение светодиодов.К разъему "В.-С.-Е." подключаются светодиоды (внизу Dual LED Option).Вот вместо светодиодов мне нужно подключить как минимум электромагнитное реле типа РЭС49 для коммутации нагрузки(электродвигатель 18V750мА),либо напрямую этот двигатель.Pover Bus-переменное 20вольт
С уважением Илья
С уважением Илья
Пожалуйста Войти или Регистрация, чтобы присоединиться к беседе.
- Александр
-
Less
Больше
- Спасибо получено: 0
27 окт 2007 04:09 #4
от Александр
Александр ответил в теме Помогите,нужен выходной каскад
Через транзисторы,например,КТ819
Пожалуйста Войти или Регистрация, чтобы присоединиться к беседе.
- АЛЁ
-
- Не в сети
Less
Больше
- Сообщений: 41
- Спасибо получено: 0
27 окт 2007 19:29 #5
от АЛЁ
АЛЁ ответил в теме Помогите,нужен выходной каскад
Где вход и где выход данной схемы было понятно с самого начала. Вопрос в том, на какое
исполнительное устройство вся эта измериловка должна работать.Если на реле, то в одном
случае оно должно быть на напряжение срабатывания 5в.Тогда его можно будет запитать от
того же стабилизатора напряжения (VR1 +5V).
Но 78LO05 (0,1А) надо будет поменять на более мощный 7805(1,5А).
В другом случае можно оставить 78LO05 (0,1А), взять другое доступное реле, например
дешёвое автомобильное на 12в,и запитывать его от Power Bus. Правда здесь потребуется
дополнительный выпрямитель,поскольку на Power Bus, напряжение переменное.
Можно не городить доп. выпрямитель,а воспользоваться уже имеющимся (D3),добавив
электролитический конденсатор, подключеный к точке, куда будет подключен один конец
обмотки реле, т.е. катод D3.
Если речь идет об управлении конечной мощной нагрузкой, например двигатель постоянного
тока, питающейся от той же Power Bus,то могут быть варианты. Например вариант с 12в
реле, где вместо последнего выступает двигатель.
В любом случае после компараторов,точки C и E, надо ставить транзисторные буферные
ключи. Коллекторные цепи коих, должны быть защищены от обратного напряжения, возбуждаемого
индуктивной нагрузкой (реле,двигатель). Существуют также специальные микросхемы-драйвера,
как раз предназначеные для этих целей.
И еще, в приведеной схеме отсутствует одна маленькая деталь.Сомневаюсь, что без нее
устройство будет нормально работать.Речь идет о блокирующей емкости на выходе VR1 .
исполнительное устройство вся эта измериловка должна работать.Если на реле, то в одном
случае оно должно быть на напряжение срабатывания 5в.Тогда его можно будет запитать от
того же стабилизатора напряжения (VR1 +5V).
Но 78LO05 (0,1А) надо будет поменять на более мощный 7805(1,5А).
В другом случае можно оставить 78LO05 (0,1А), взять другое доступное реле, например
дешёвое автомобильное на 12в,и запитывать его от Power Bus. Правда здесь потребуется
дополнительный выпрямитель,поскольку на Power Bus, напряжение переменное.
Можно не городить доп. выпрямитель,а воспользоваться уже имеющимся (D3),добавив
электролитический конденсатор, подключеный к точке, куда будет подключен один конец
обмотки реле, т.е. катод D3.
Если речь идет об управлении конечной мощной нагрузкой, например двигатель постоянного
тока, питающейся от той же Power Bus,то могут быть варианты. Например вариант с 12в
реле, где вместо последнего выступает двигатель.
В любом случае после компараторов,точки C и E, надо ставить транзисторные буферные
ключи. Коллекторные цепи коих, должны быть защищены от обратного напряжения, возбуждаемого
индуктивной нагрузкой (реле,двигатель). Существуют также специальные микросхемы-драйвера,
как раз предназначеные для этих целей.
И еще, в приведеной схеме отсутствует одна маленькая деталь.Сомневаюсь, что без нее
устройство будет нормально работать.Речь идет о блокирующей емкости на выходе VR1 .
Пожалуйста Войти или Регистрация, чтобы присоединиться к беседе.
Модераторы: Doc