- Сообщений: 169
- Спасибо получено: 5
Подскажите схему измерителя h21э
- зте
-
Автор темы
- Не в сети
Less
Больше
29 нояб 2015 18:05 #1
от зте
зте создал тему: Подскажите схему измерителя h21э
...с питанием и выводом результата в USB! Нужна большая статобработка результатов измерения 10000+ транзисторов pnp и npn.
Пожалуйста Войти или Регистрация, чтобы присоединиться к беседе.
- Николай Петрович
-
- Не в сети
Less
Больше
- Сообщений: 1116
- Спасибо получено: 46
01 дек 2015 13:30 - 01 дек 2015 13:54 #2
от Николай Петрович
Николай Петрович ответил в теме Подскажите схему измерителя h21э
зте, а обязательно ли выход измерителя на USBI? Спрашиваю вот по чему: Не так давно делал другу прибор для проверки транзисторов рнр и нрн.
www.radio-portal.ru/kunena/radiolyubitel...ki-tranzistorov.html
, Ну и, в связи с этим, посмотрел в нете аналогичные простенькие приборчики. Сейчас, от нечего делать, решил сделать не сложный, переносной (карманный) приборчик, который бы определял структуру транзистора, его исправность и коэффициент усиления. Особой точности показаний Н21э не задавался. Думаю, что точность будет % 10 - 15. Индикация Н21э 2 св.диода. Н21э, теоретически, может быть и до 1000 и до 100000. Я полагал делать Н21э = до 750 - 1000
Если у Вас есть желание и Вам нравится разрабатывать собственные схемы, мы можем объединить усилия в разработке прибора.
Если у Вас есть желание и Вам нравится разрабатывать собственные схемы, мы можем объединить усилия в разработке прибора.
Последнее редактирование: 01 дек 2015 13:54 пользователем Николай Петрович.
Пожалуйста Войти или Регистрация, чтобы присоединиться к беседе.
- Doc
-
- Не в сети
01 дек 2015 17:50 #3
от Doc
Малое знание опасно, впрочем, как и большое....
Doc ответил в теме Подскажите схему измерителя h21э
так Ваша схема только тестит транзисторы , но не изменяет коэффициент
Малое знание опасно, впрочем, как и большое....
Пожалуйста Войти или Регистрация, чтобы присоединиться к беседе.
- Николай Петрович
-
- Не в сети
Less
Больше
- Сообщений: 1116
- Спасибо получено: 46
02 дек 2015 04:56 - 02 дек 2015 05:34 #4
от Николай Петрович
Николай Петрович ответил в теме Подскажите схему измерителя h21э
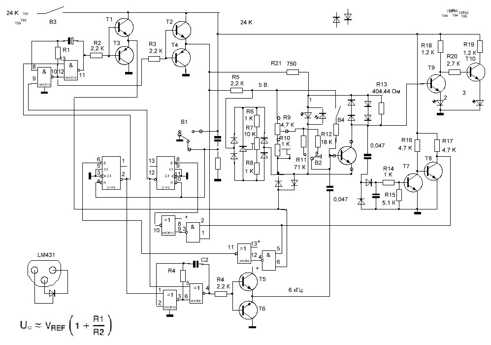
Почему Вы так решили? Моя схема позволит определять даже не известные транзисторы т.е. определять где у их эмиттер и коллектор. Т.к. это, у некоторых транзисторов, можно определить только измерив Н21э поиеняв Э и К местами. Правда, схема до конца не разработана. Сейчас изготовил первый вариант (печатку) на которой буду проверять работоспособность схемы. Мало вероятно, что вся схема заработает сразу. Но всё бывает в жизни - может и заработает. Хочется надеяться на это. Скоро узнаю.
Предлагал совместную разработку т.к. один ум хорошо - два лучше. Никогда не отказывался от добрых советов.
Вот рабочий (не опробованный) вариант схемы.
Предлагал совместную разработку т.к. один ум хорошо - два лучше. Никогда не отказывался от добрых советов.
Вот рабочий (не опробованный) вариант схемы.
Вложения:
Последнее редактирование: 02 дек 2015 05:34 пользователем Николай Петрович.
Пожалуйста Войти или Регистрация, чтобы присоединиться к беседе.
- Doc
-
- Не в сети
02 дек 2015 10:41 #5
от Doc
Малое знание опасно, впрочем, как и большое....
Doc ответил в теме Подскажите схему измерителя h21э
h21э - это четкое число. у Вас в схеме нет даже измерительной головки, чтобы это определить.
Малое знание опасно, впрочем, как и большое....
Пожалуйста Войти или Регистрация, чтобы присоединиться к беседе.
Модераторы: Doc