- Сообщений: 2
- Спасибо получено: 0
ищу детектор к приёмнику ДВ-5 (детекторный )
- Ганджу
-
Автор темы
- Не в сети
Less
Больше
16 янв 2015 19:22 #1
от Ганджу
Ганджу создал тему: ищу детектор к приёмнику ДВ-5 (детекторный )
ищу детектор к приёмнику ДВ-5
Пожалуйста Войти или Регистрация, чтобы присоединиться к беседе.
- Rrenovatio
-
- Не в сети
Less
Больше
- Сообщений: 2505
- Спасибо получено: 78
17 янв 2015 13:04 #2
от Rrenovatio
Rrenovatio ответил в теме ищу детектор к приёмнику ДВ-5 (детекторный )
Вложения:
Пожалуйста Войти или Регистрация, чтобы присоединиться к беседе.
- Rrenovatio
-
- Не в сети
Less
Больше
- Сообщений: 2505
- Спасибо получено: 78
17 янв 2015 13:09 #3
от Rrenovatio
Rrenovatio ответил в теме ищу детектор к приёмнику ДВ-5 (детекторный )
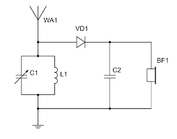
как VD1 - Анодом к антенне, катодом к наушникам!
будет работать даже лучше чем с родным детектором!!!
в те года были плохие кристаллы, люди их толком ещё не научились делать...
будет работать даже лучше чем с родным детектором!!!
в те года были плохие кристаллы, люди их толком ещё не научились делать...
Спасибо сказали: Ганджу
Пожалуйста Войти или Регистрация, чтобы присоединиться к беседе.
- Ганджу
-
Автор темы
- Не в сети
Less
Больше
- Сообщений: 2
- Спасибо получено: 0
17 янв 2015 21:20 #4
от Ганджу
Ганджу ответил в теме ищу детектор к приёмнику ДВ-5 (детекторный )
Но хотелось бы родной. Насчёт работоспосбности согласен Д-2 будет лучше
Пожалуйста Войти или Регистрация, чтобы присоединиться к беседе.
- Aleksanders
-
- Не в сети
Less
Больше
- Сообщений: 616
- Спасибо получено: 11
19 янв 2015 13:03 #5
от Aleksanders
Aleksanders ответил в теме ищу детектор к приёмнику ДВ-5 (детекторный )
В случае наличия машины времени может возникнуть проблема с оплатой
Хотя натуральный обмен спасёт отца русской демократии
Пожалуйста Войти или Регистрация, чтобы присоединиться к беседе.
Модераторы: Doc