|
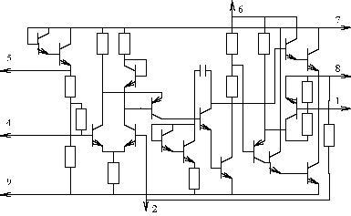
Микросхема представляет собой усилитель мощности низкой частоты с номинальной выходной мощность до 2 Вт на нагрузку 4 Ом. Содержит 30 интегральных элементов. Конструктивно оформлены в корпусе типа 201.9-1. Масса не более 2,0 гр.
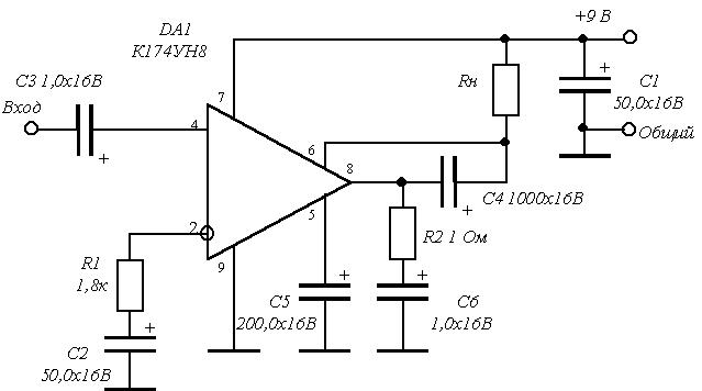
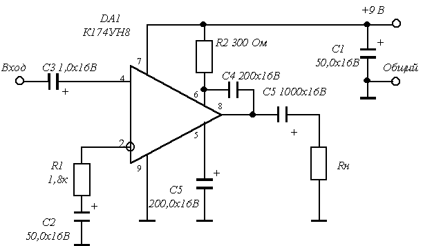
Принципиальная схема ИМС К174УН8 Типовая схема включения ИМС К174УН8 Схема включения ИМС К174УН8 с заземленной нагрузкой
Электрические параметры
Предельно допустимые режимы эксплуатации
Общие рекомендации по применению При проведении монтажных операций допускается не более двух перепаек выводов микросхем. Температура пайки 235 ± 5 °С, расстояние от корпуса до места пайки на более 1,5 мм, продолжительность пайки не более 6 с. При эксплуатации микросхемы должна быть предусмотрена защита от случайного увеличения напряжения питания. Эксплуатация микросхем допускается только с применением теплоотвода. Допускается включение нагрузки относительно общего вывода (с заземленной нагрузкой). Для устранения высокочастотной генерации необходимо уменьшать индуктивность проводов, соединяющие вывод 7 с источником питания, использовать только короткие провода для соединения с навесными элементами, экранировать провод, соединяющий вход микросхемы с генератором сигналов. Регулировка коэффициента усиления напряжения на низких частотах осуществляется изменением емкостей конденсаторов С2 и С4, а во всей полосе пропускания - изменением глубины отрицательной обратной связи, регулировкой сопротивления R1 и емкостью C2. Допустимое значение статического потенциала 200 В.
Литература Микросхемы для бытовой радиоаппаратуры: Справочник /И. В. Новачек, В. М. Петухов, И. П. Блудов, А. В. Юровский. - Москва: КУБК-а, 1995г. - 384с.:ил. Интегральные микросхемы и их зарубежные аналоги: Справочник. Том 2./А. В. Нефедов. - М.:КУБК-а, 1996г. - 640с.:ил. Аналоговые интегральные микросхемы: Справочник /А .Л. Булычев, В. И. Галкин, В. А. Прохоренко. - 2-е издание, переработанное и дополненное - Минск: Беларусь, 1993г. - 382с. |
Усилитель мощности К174УН8
Doc
Просмотров: 4456

